HOME   LIST
‹–   –›

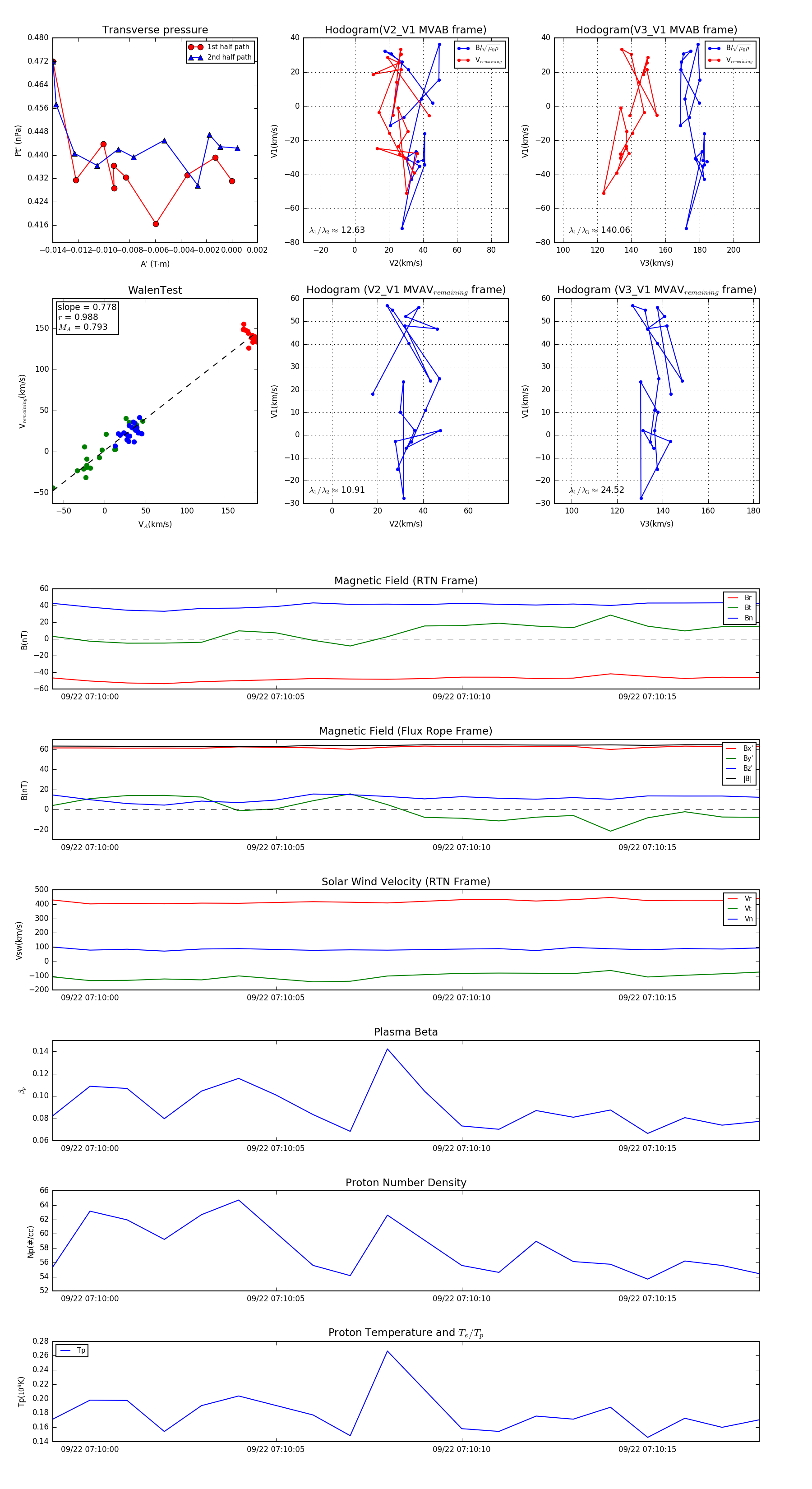
Flux Rope in 2023

Flux Rope Event 2023-09-22 07:09:59 ~ 2023-09-22 07:10:18 (20 seconds)


plot