HOME   LIST
‹–   –›

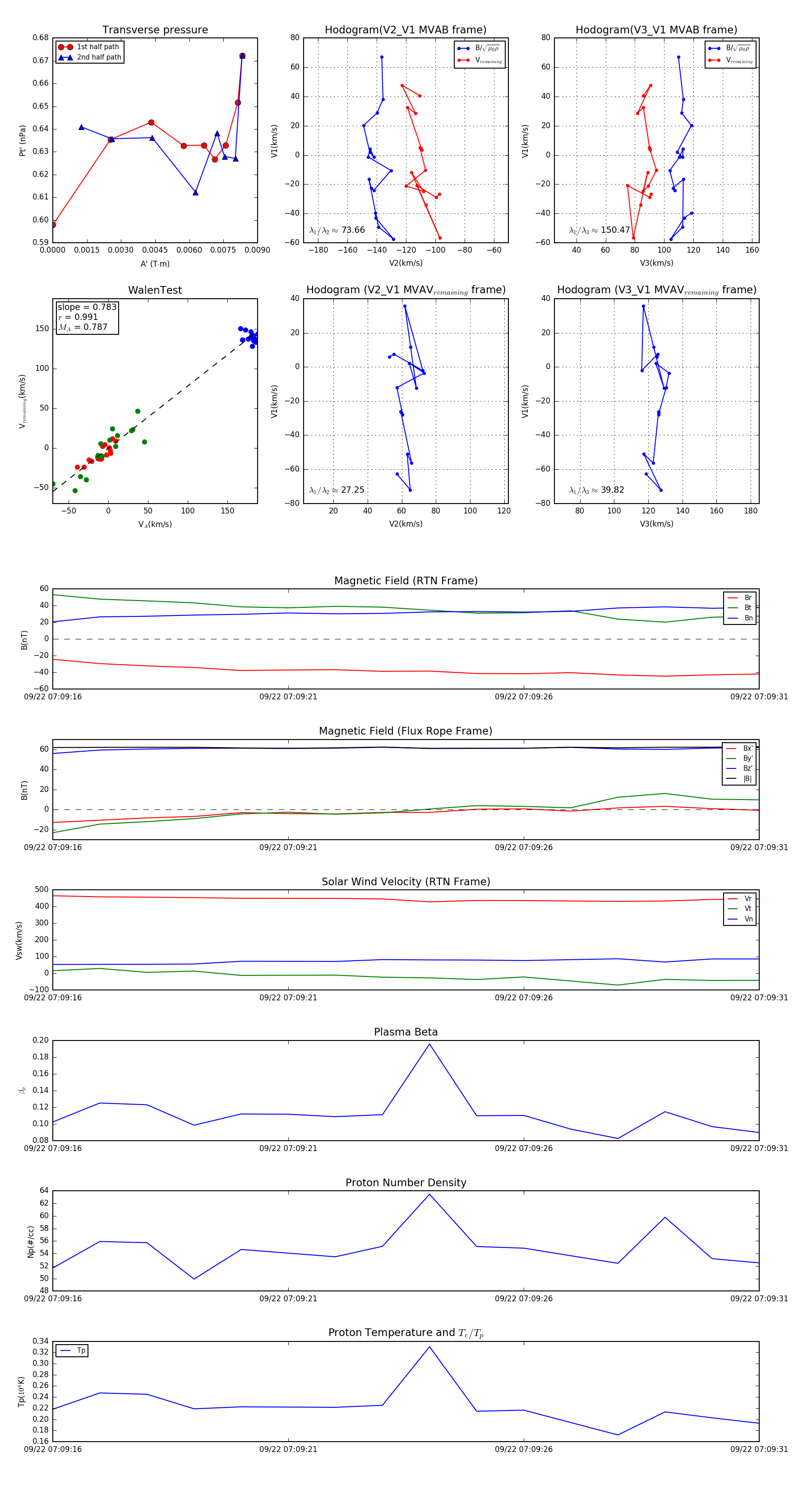
Flux Rope in 2023

Flux Rope Event 2023-09-22 07:09:16 ~ 2023-09-22 07:09:31 (16 seconds)


plot