HOME   LIST
‹–   –›

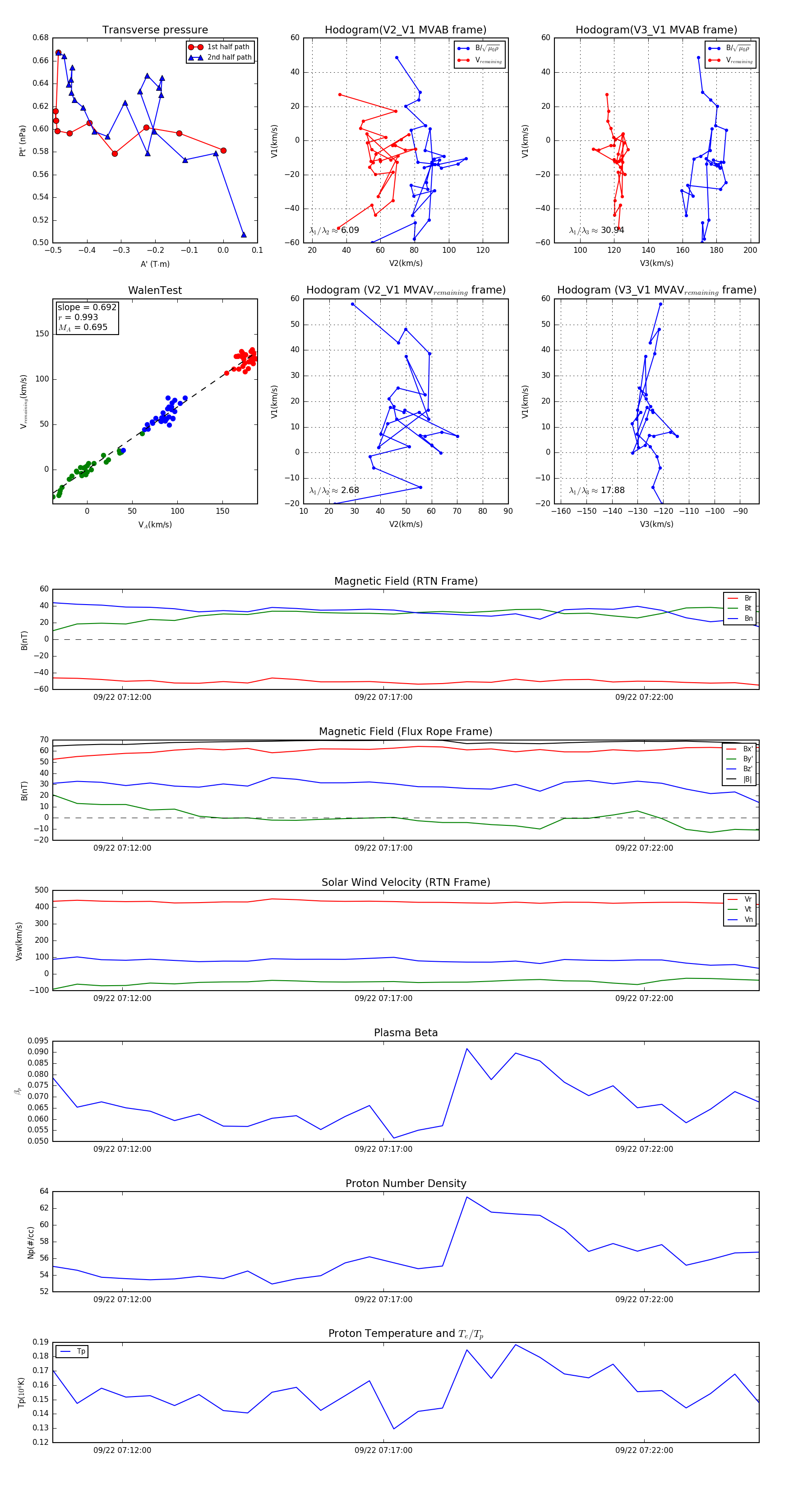
Flux Rope in 2023

Flux Rope Event 2023-09-22 07:10:40 ~ 2023-09-22 07:24:12 (813 seconds)


plot