HOME   LIST
‹–   –›

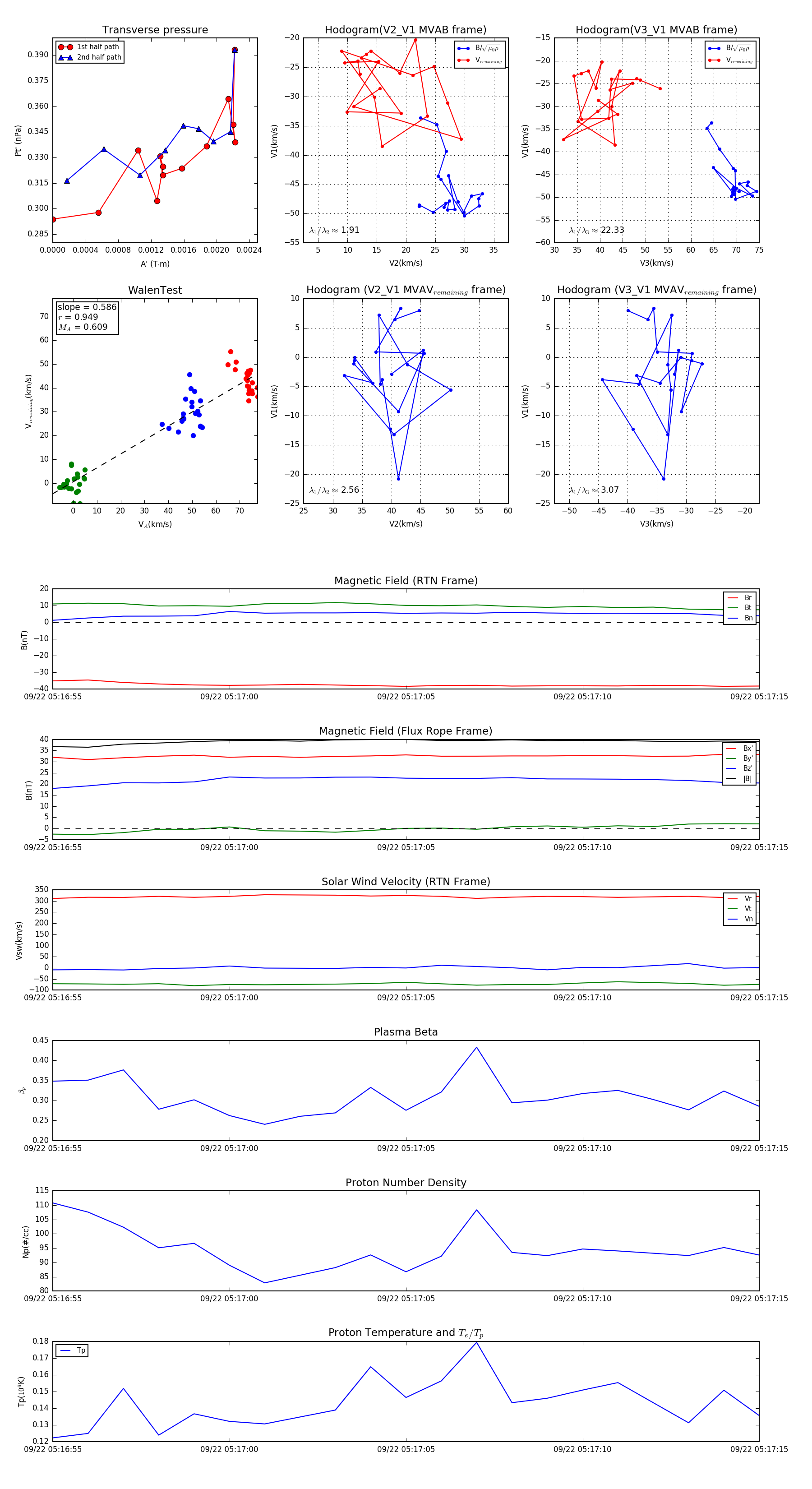
Flux Rope in 2023

Flux Rope Event 2023-09-22 05:16:55 ~ 2023-09-22 05:17:15 (21 seconds)


plot