HOME   LIST
‹–   –›

Flux Rope in 2023

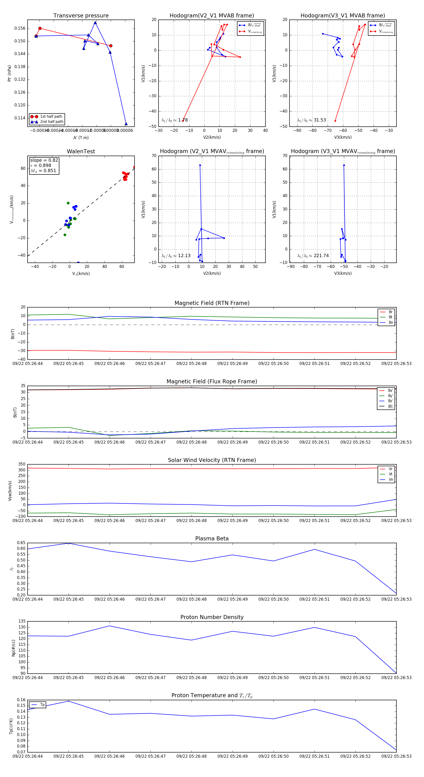
Flux Rope Event 2023-09-22 05:26:44 ~ 2023-09-22 05:26:53 (10 seconds)


plot