HOME   LIST
‹–   –›

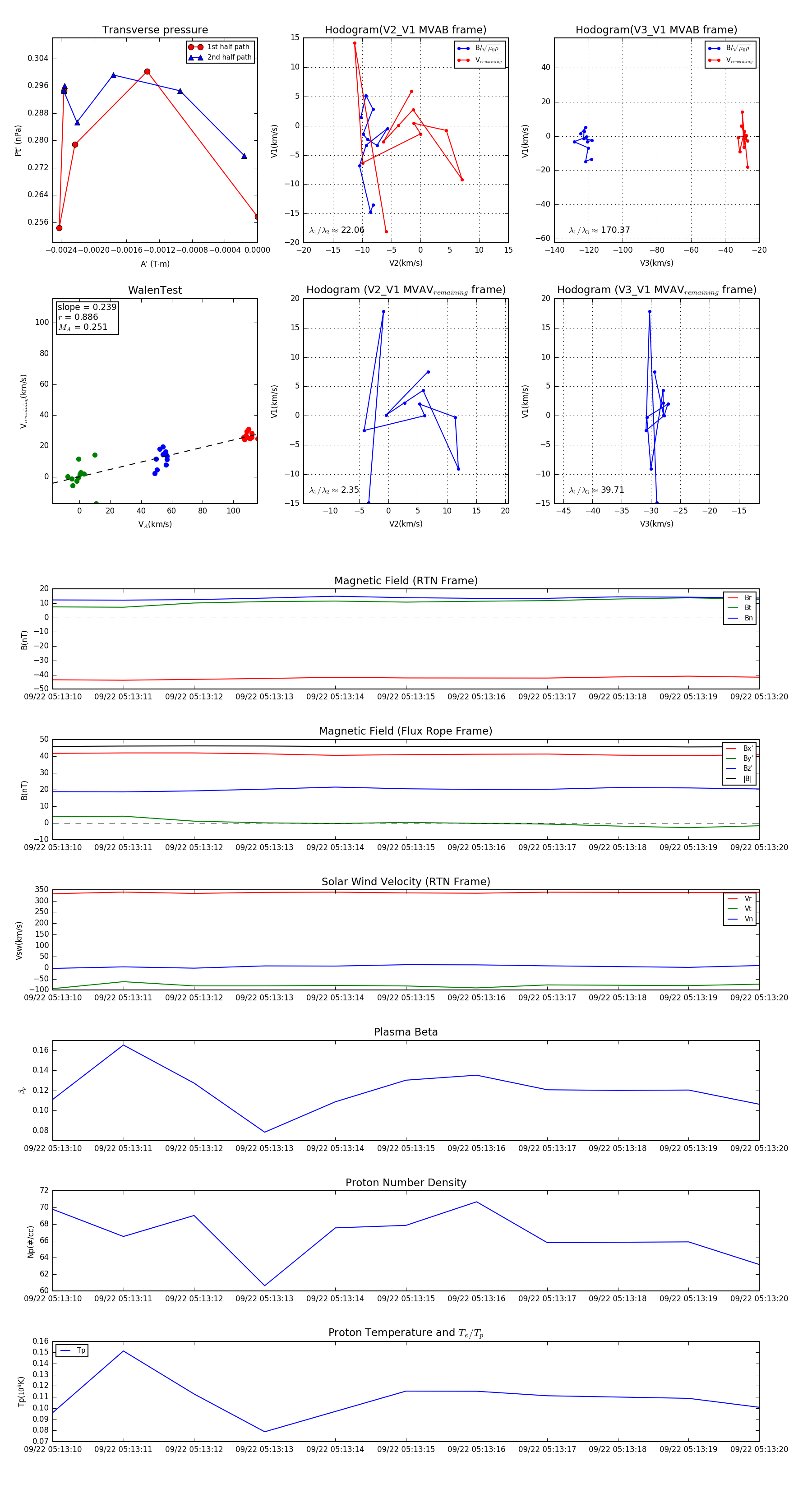
Flux Rope in 2023

Flux Rope Event 2023-09-22 05:13:10 ~ 2023-09-22 05:13:20 (11 seconds)


plot