HOME   LIST
‹–   –›

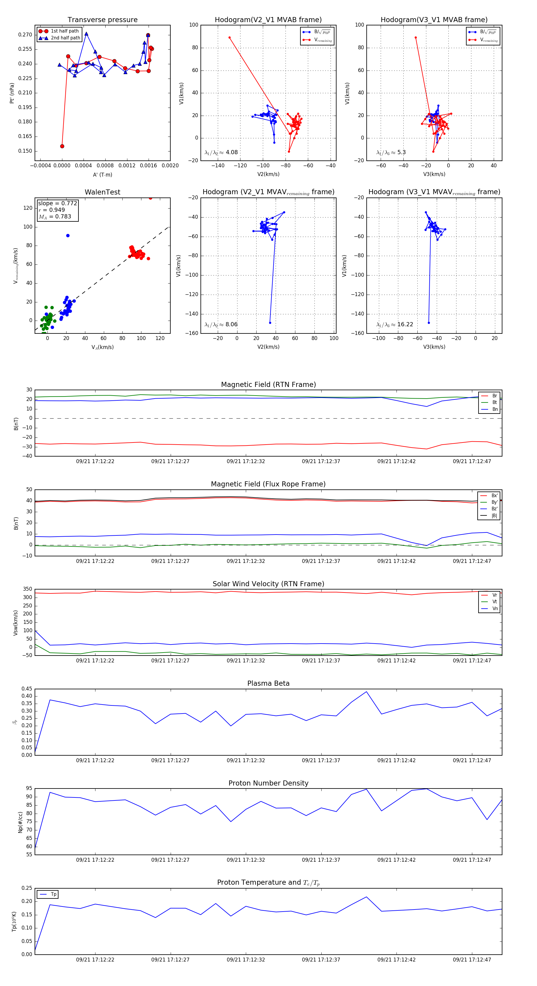
Flux Rope in 2023

Flux Rope Event 2023-09-21 17:12:18 ~ 2023-09-21 17:12:49 (32 seconds)


plot