HOME   LIST
‹–   –›

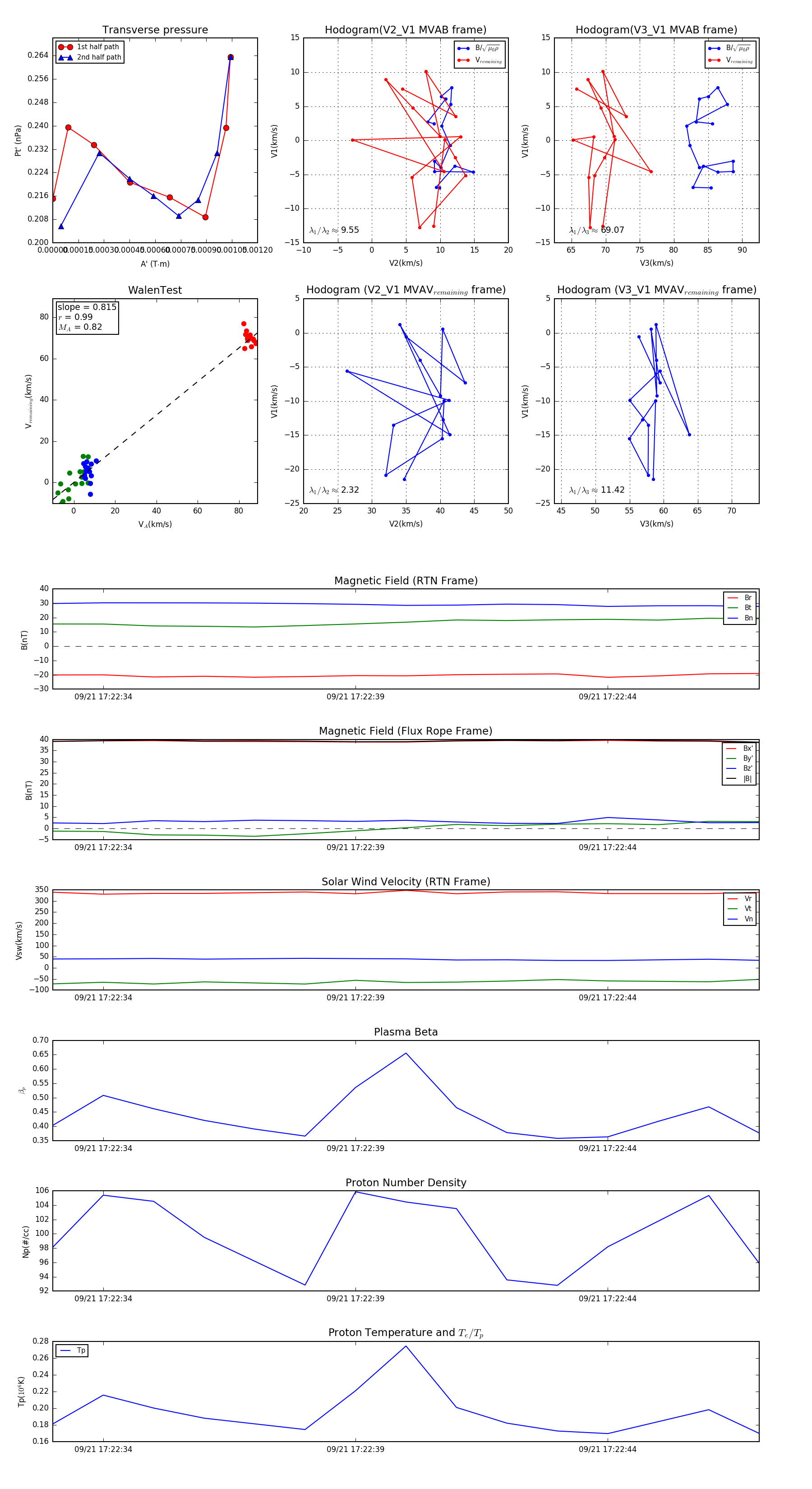
Flux Rope in 2023

Flux Rope Event 2023-09-21 17:22:33 ~ 2023-09-21 17:22:47 (15 seconds)


plot