HOME   LIST
‹–   –›

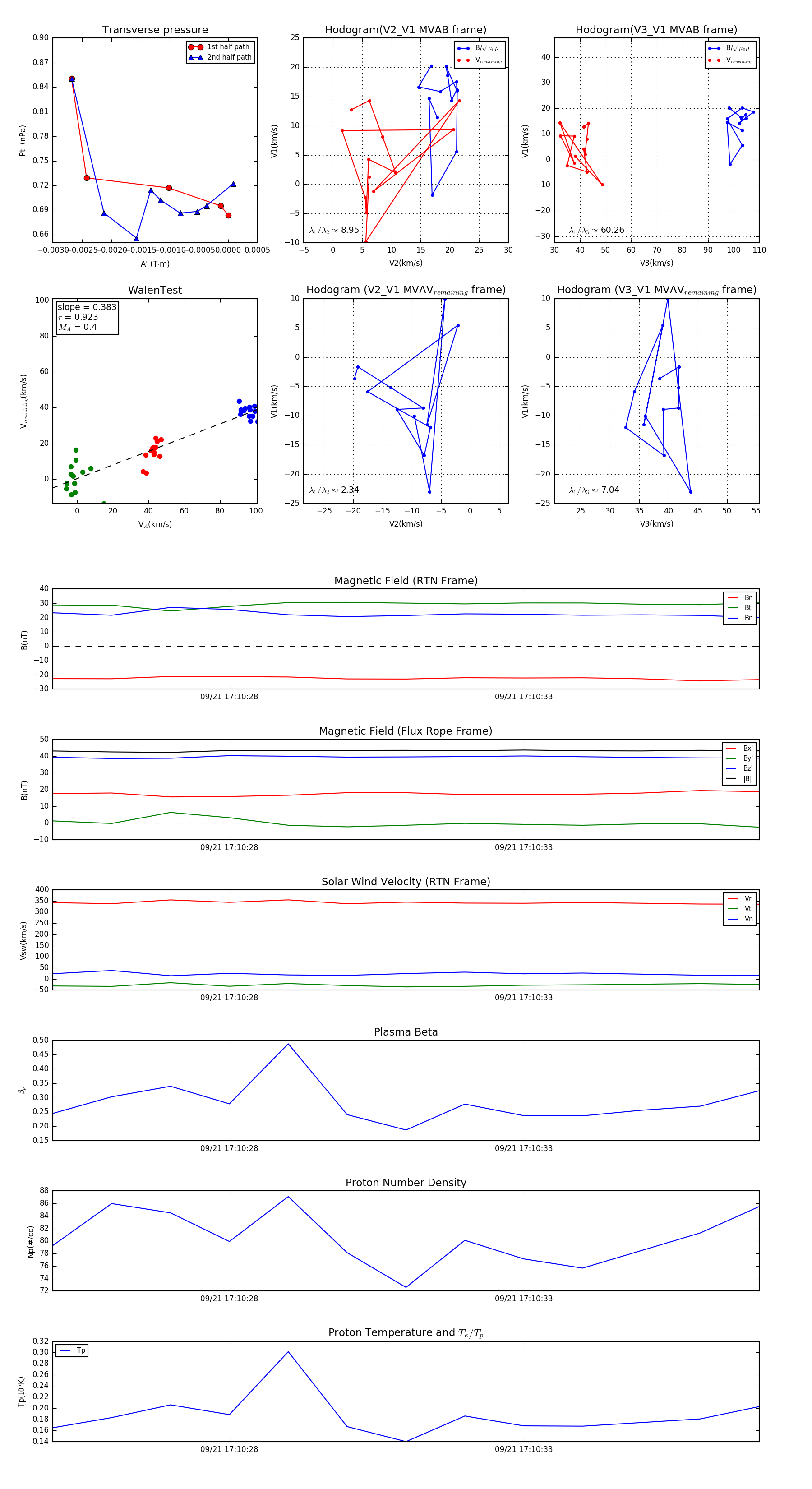
Flux Rope in 2023

Flux Rope Event 2023-09-21 17:10:25 ~ 2023-09-21 17:10:37 (13 seconds)


plot