HOME   LIST
‹–   –›

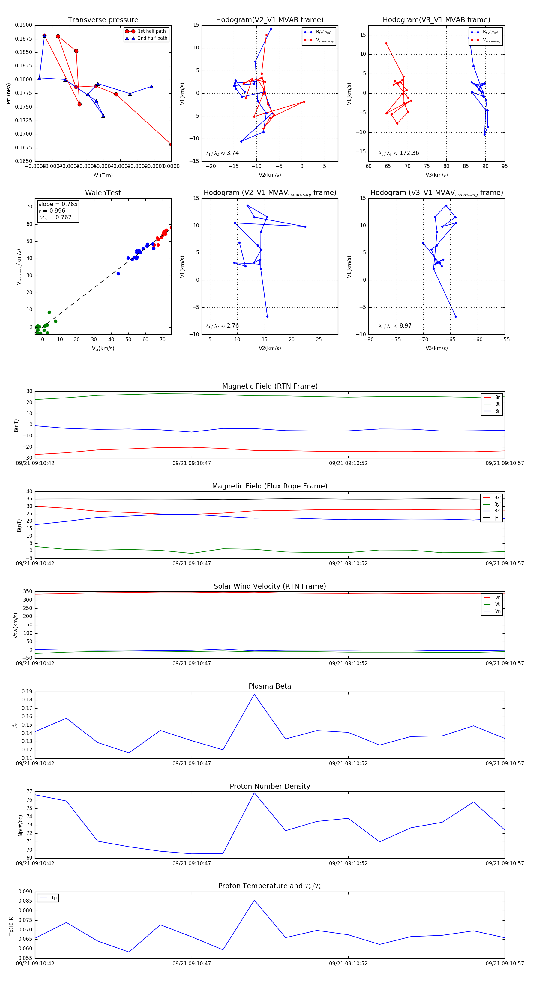
Flux Rope in 2023

Flux Rope Event 2023-09-21 09:10:42 ~ 2023-09-21 09:10:57 (16 seconds)


plot