HOME   LIST
‹–   –›

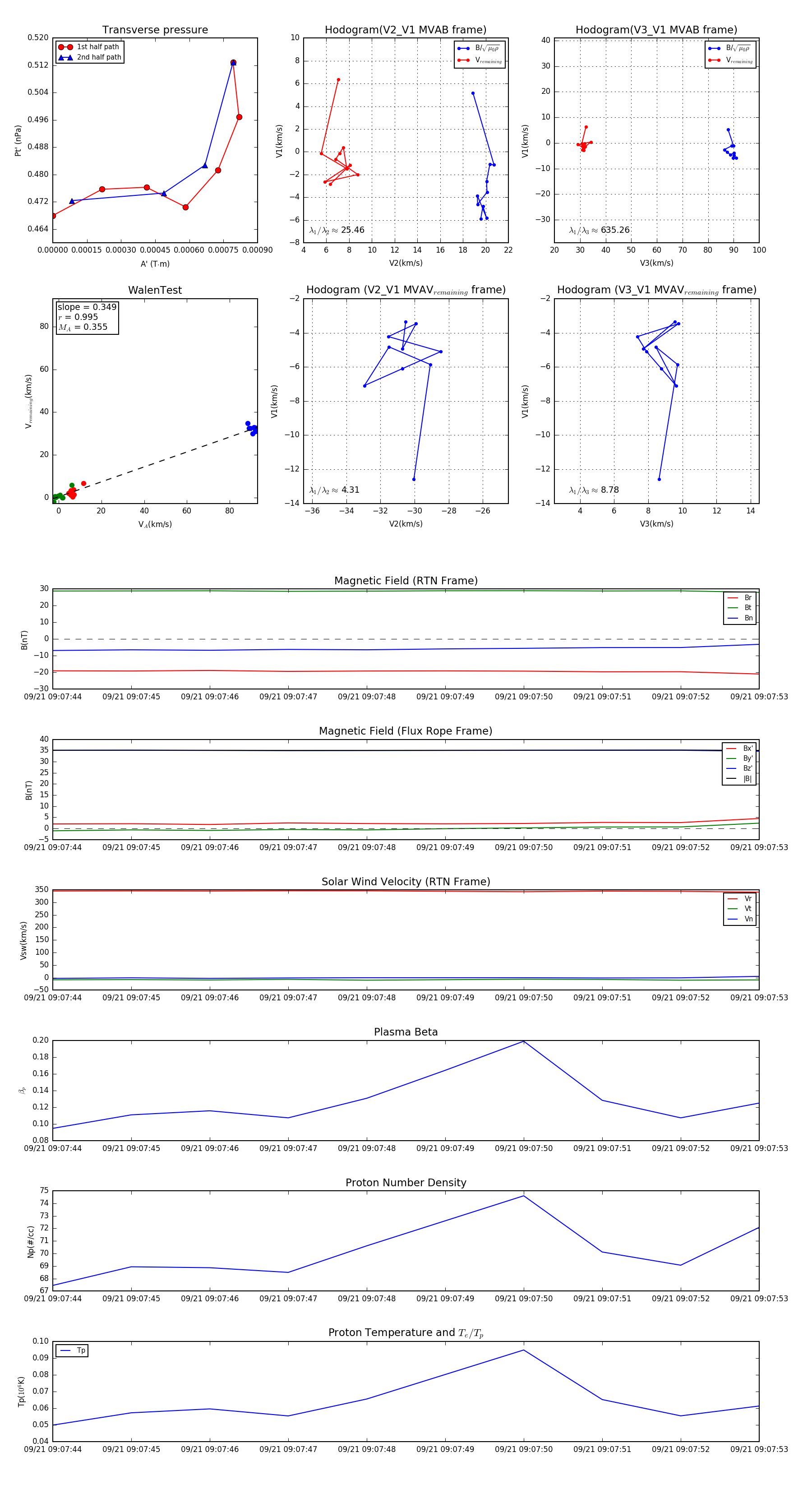
Flux Rope in 2023

Flux Rope Event 2023-09-21 09:07:44 ~ 2023-09-21 09:07:53 (10 seconds)


plot