HOME   LIST
‹–   –›

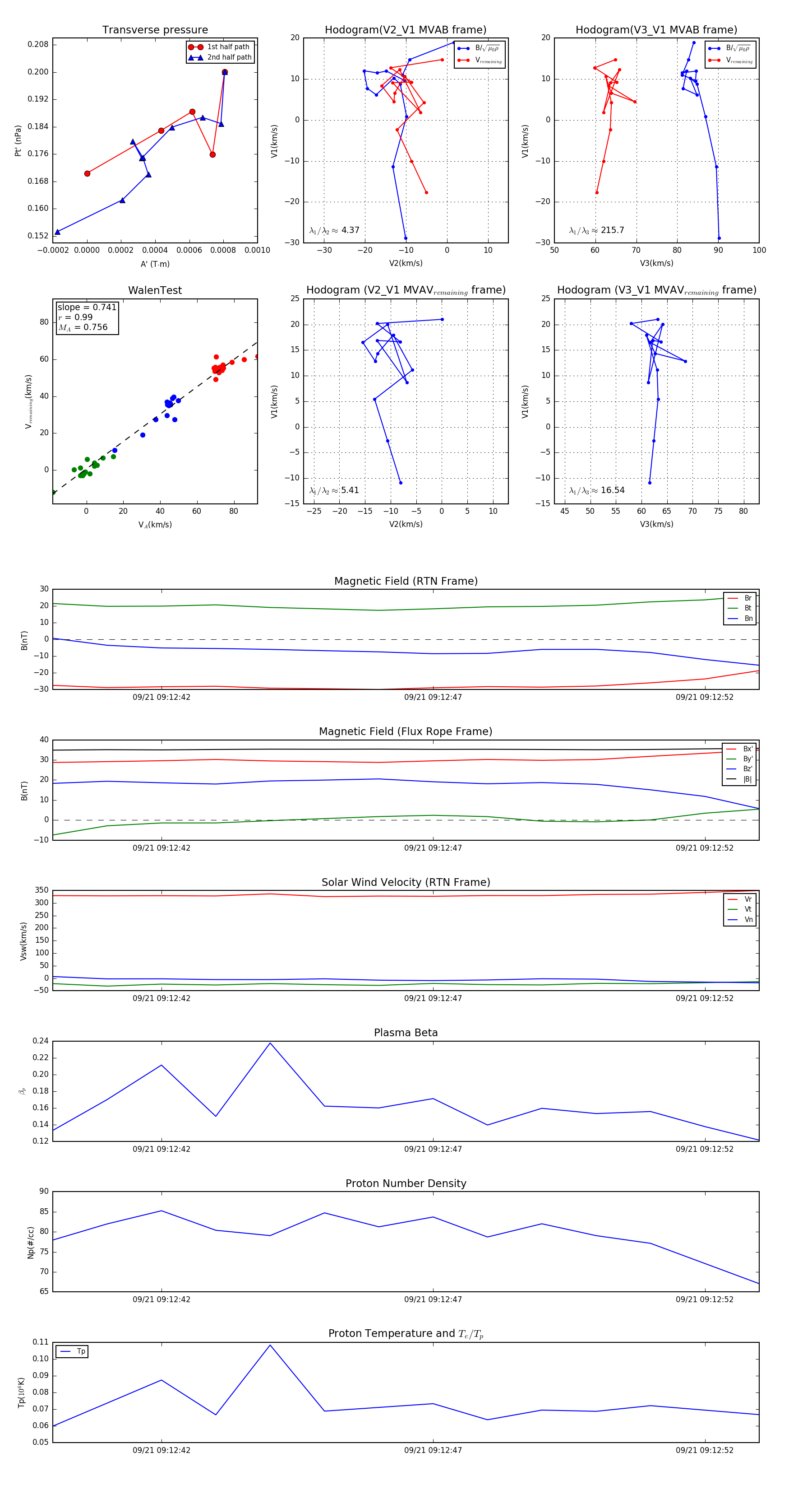
Flux Rope in 2023

Flux Rope Event 2023-09-21 09:12:40 ~ 2023-09-21 09:12:53 (14 seconds)


plot