HOME   LIST
‹–   –›

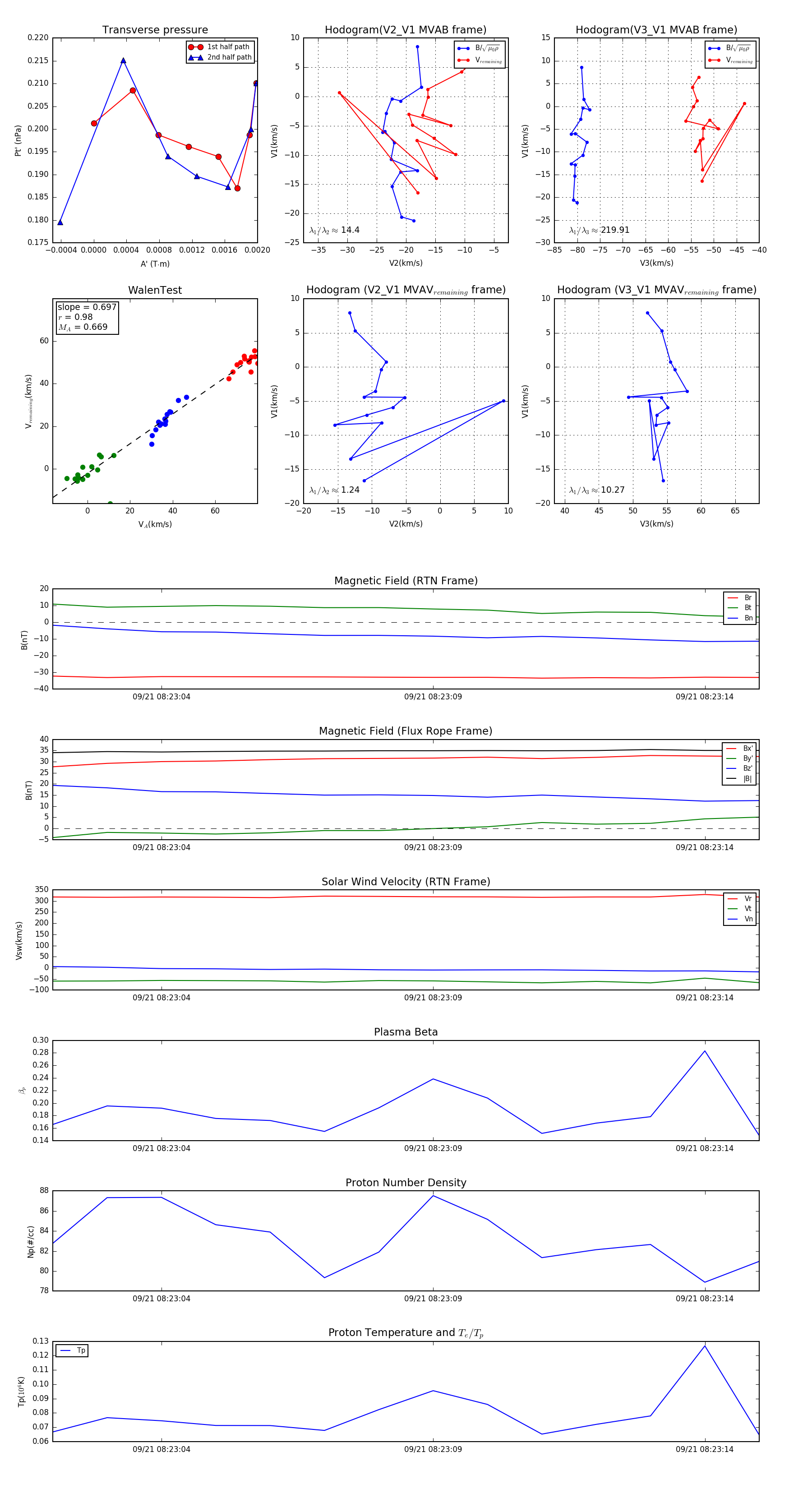
Flux Rope in 2023

Flux Rope Event 2023-09-21 08:23:02 ~ 2023-09-21 08:23:15 (14 seconds)


plot