HOME   LIST
‹–   –›

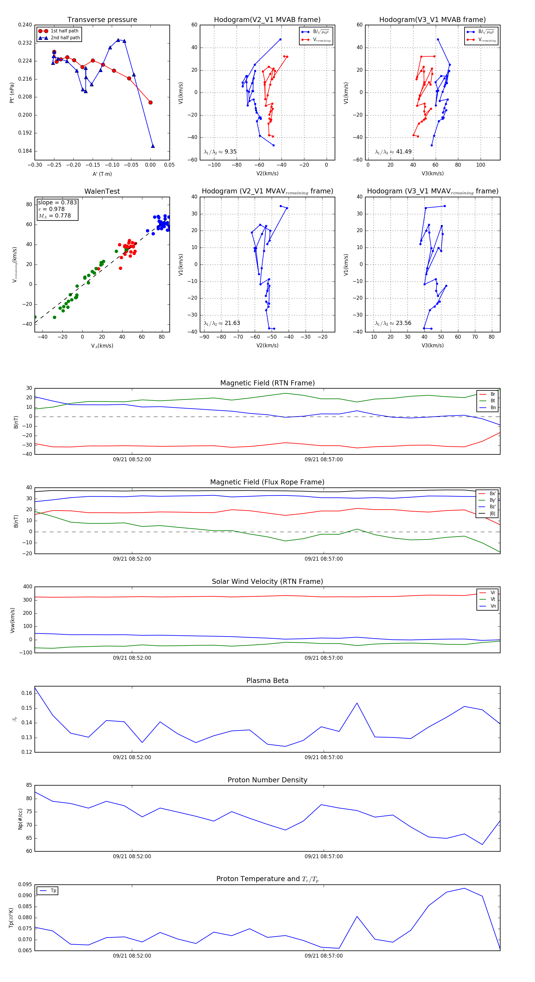
Flux Rope in 2023

Flux Rope Event 2023-09-21 08:49:28 ~ 2023-09-21 09:01:36 (729 seconds)


plot