HOME   LIST
‹–   –›

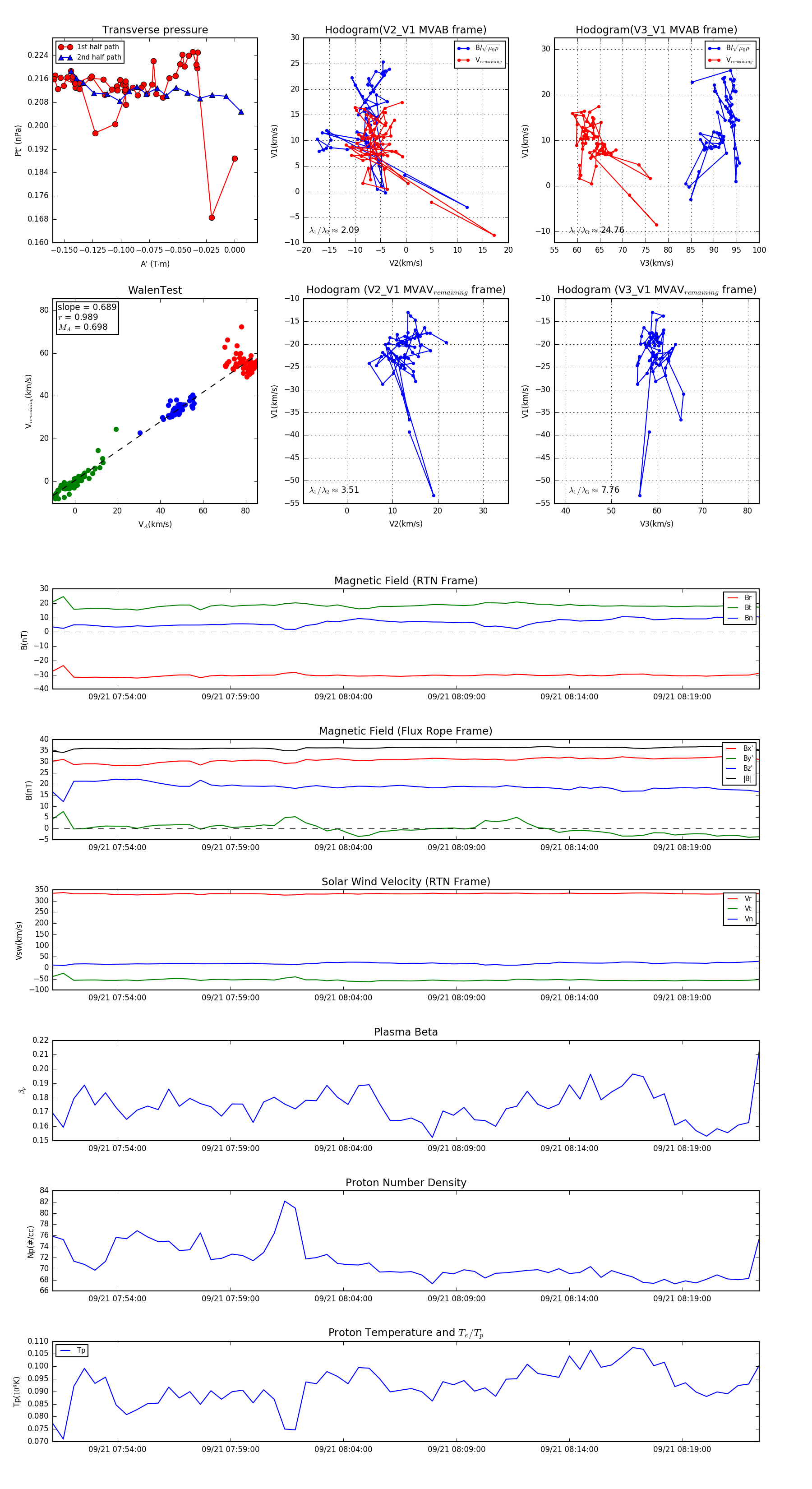
Flux Rope in 2023

Flux Rope Event 2023-09-21 07:51:08 ~ 2023-09-21 08:22:24 (1877 seconds)


plot