HOME   LIST
‹–   –›

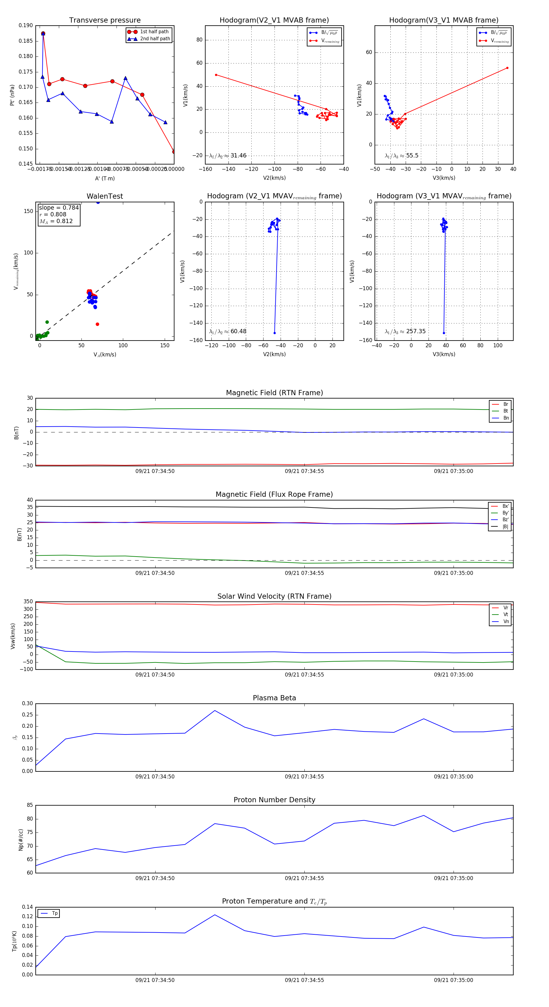
Flux Rope in 2023

Flux Rope Event 2023-09-21 07:34:46 ~ 2023-09-21 07:35:02 (17 seconds)


plot