HOME   LIST
‹–   –›

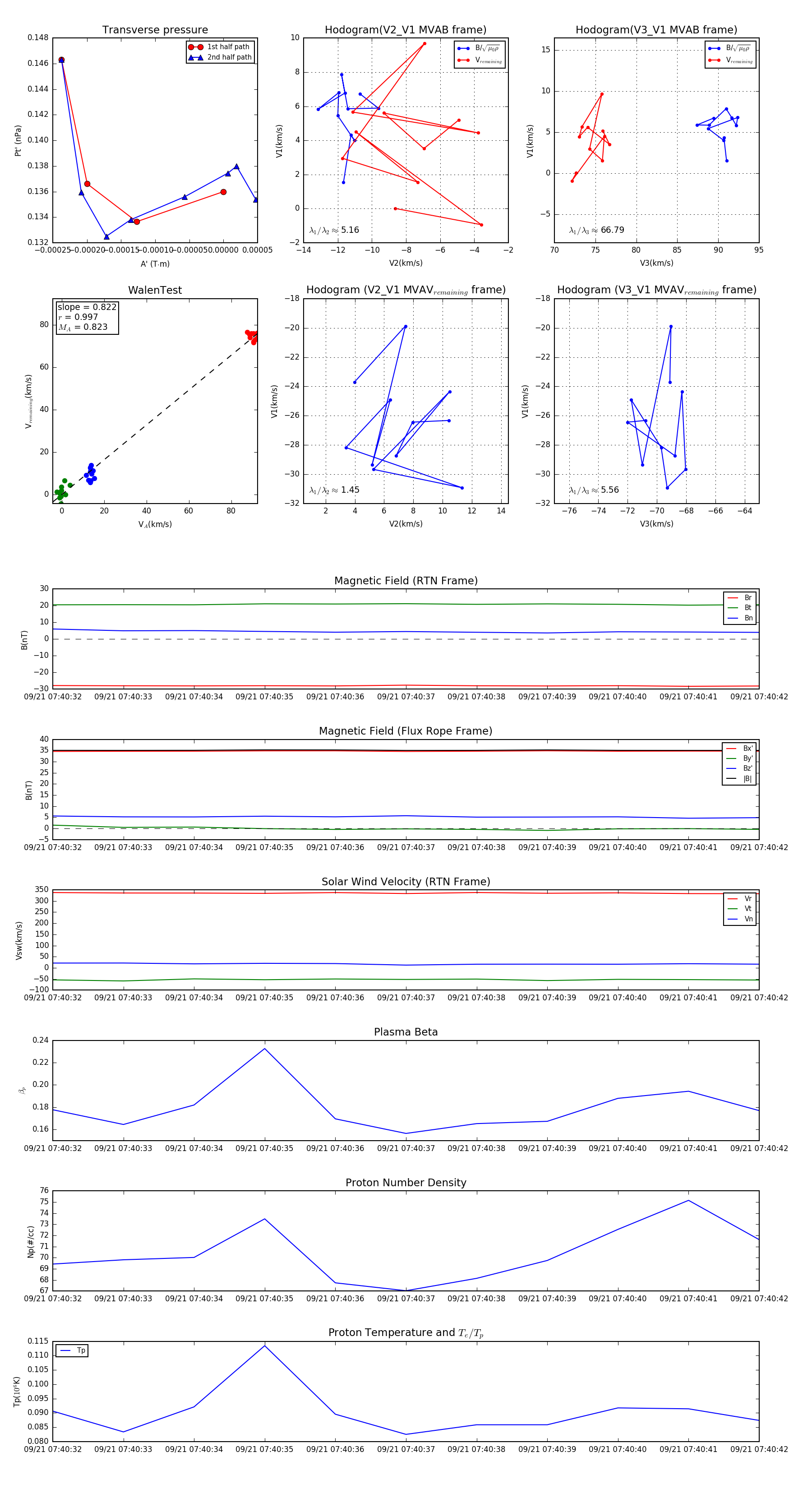
Flux Rope in 2023

Flux Rope Event 2023-09-21 07:40:32 ~ 2023-09-21 07:40:42 (11 seconds)


plot