HOME   LIST
‹–   –›

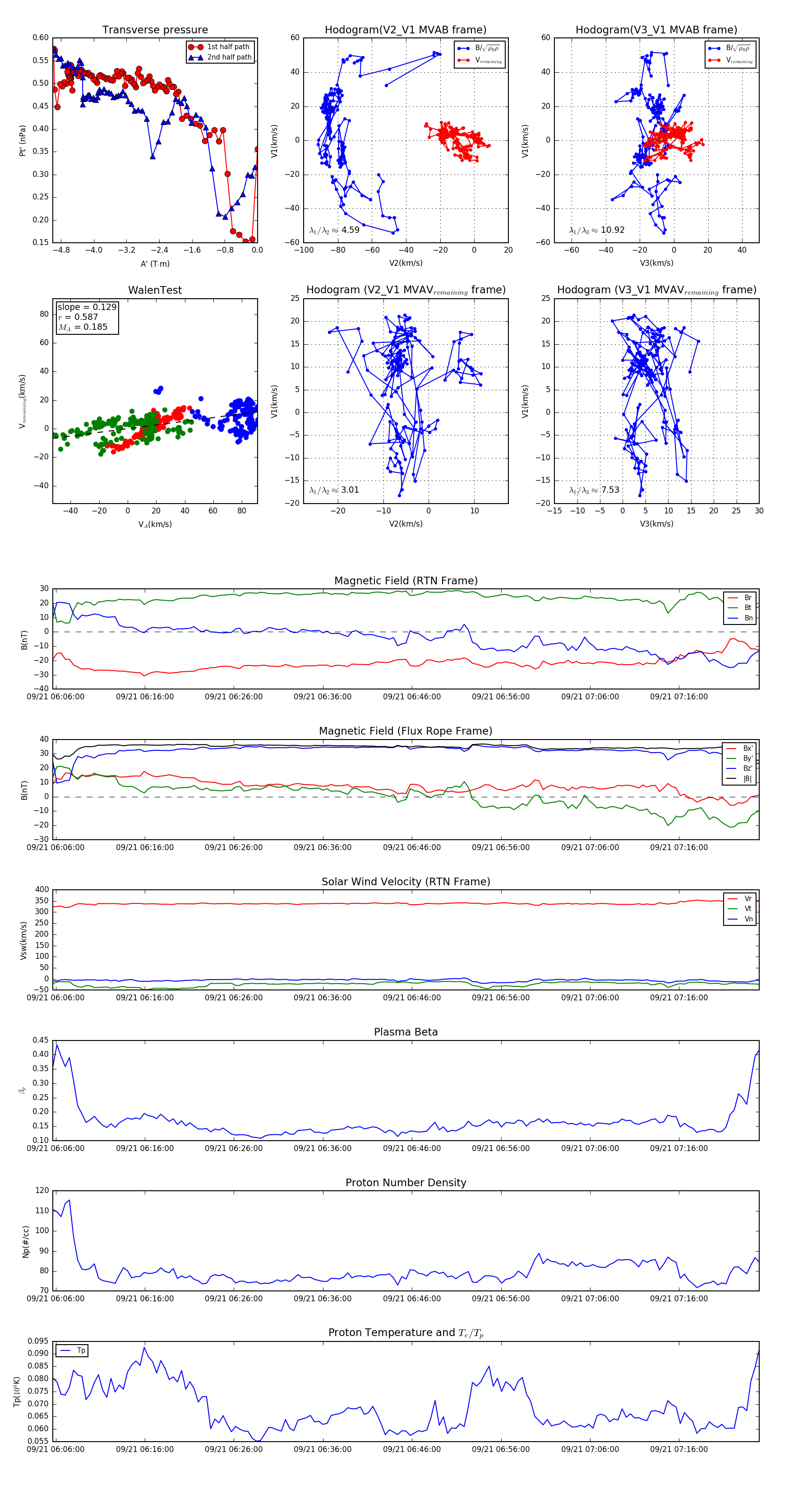
Flux Rope in 2023

Flux Rope Event 2023-09-21 06:05:40 ~ 2023-09-21 07:25:00 (4761 seconds)


plot