HOME   LIST
‹–   –›

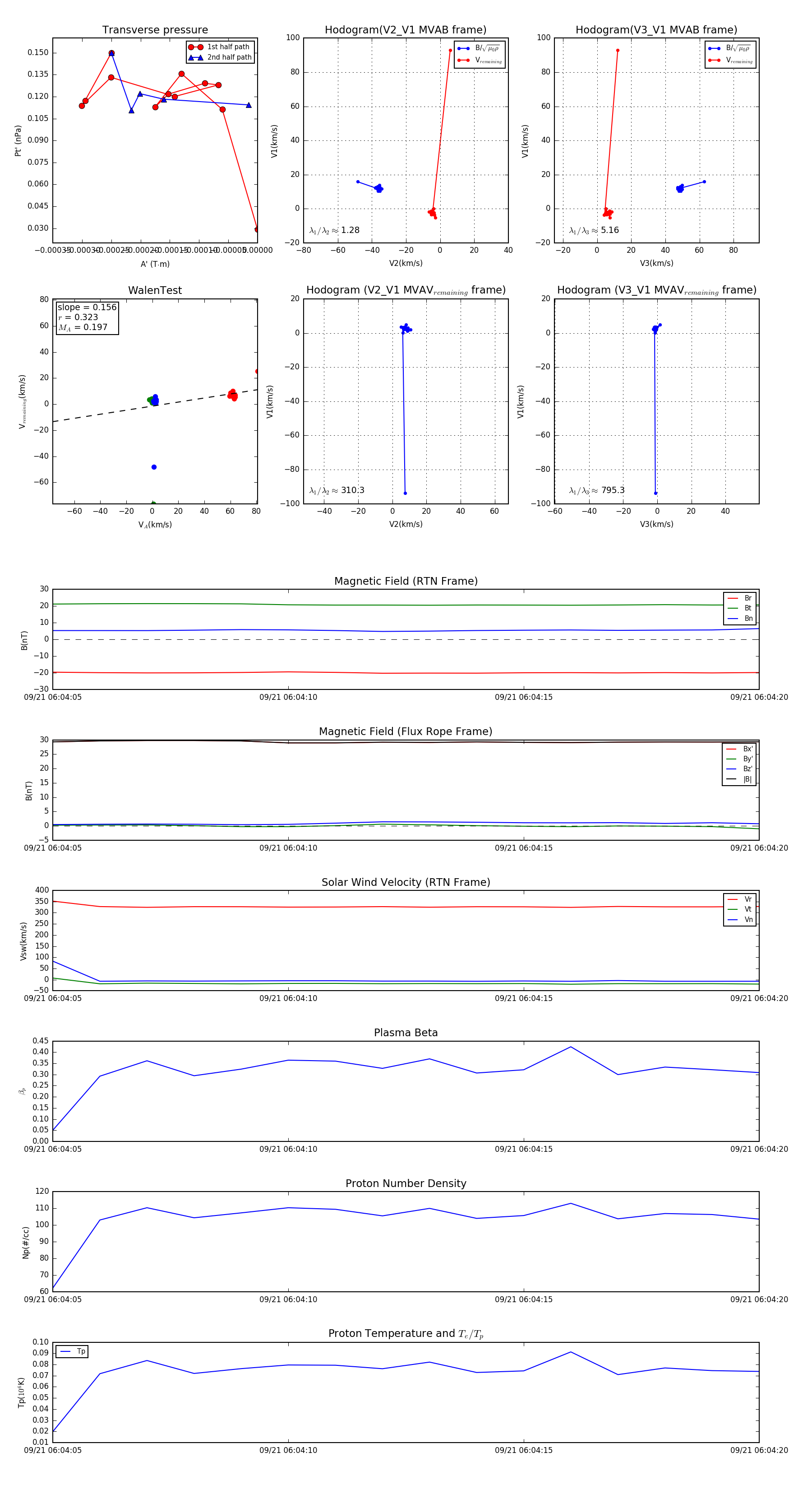
Flux Rope in 2023

Flux Rope Event 2023-09-21 06:04:05 ~ 2023-09-21 06:04:20 (16 seconds)


plot