HOME   LIST
‹–   –›

Flux Rope in 2023

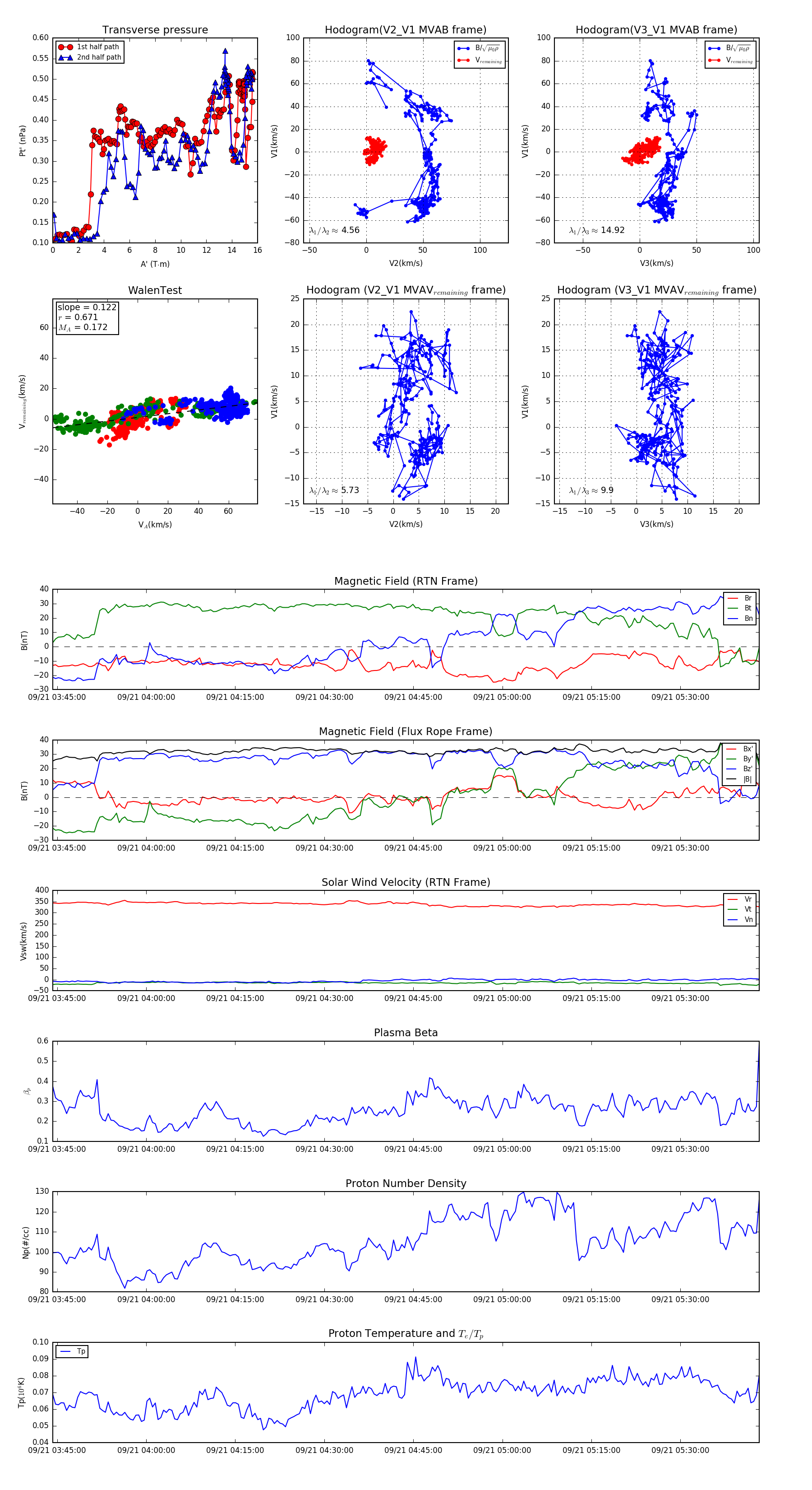
Flux Rope Event 2023-09-21 03:44:16 ~ 2023-09-21 05:43:16 (7141 seconds)


plot