HOME   LIST
‹–   –›

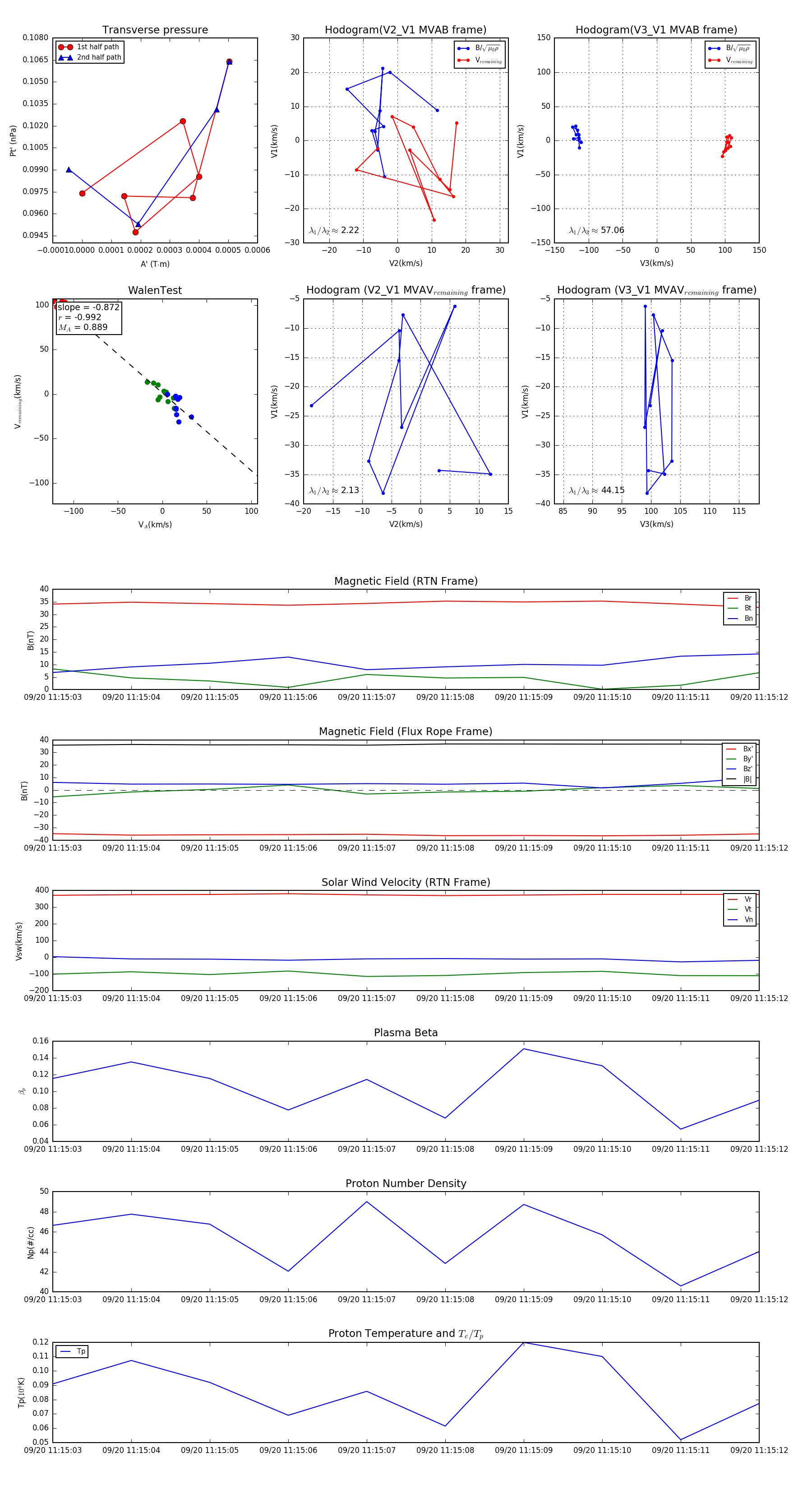
Flux Rope in 2023

Flux Rope Event 2023-09-20 11:15:03 ~ 2023-09-20 11:15:12 (10 seconds)


plot