HOME   LIST
‹–   –›

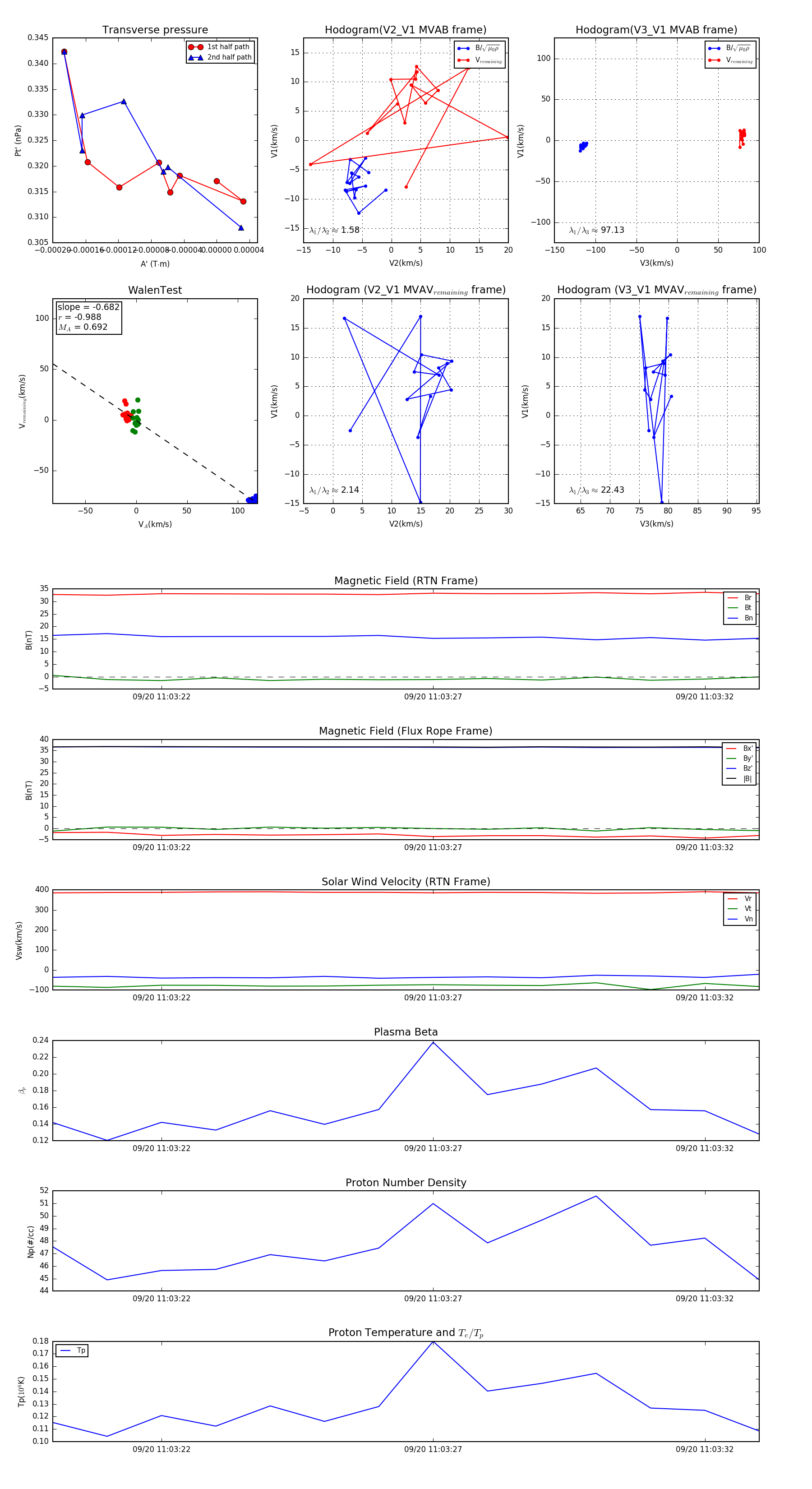
Flux Rope in 2023

Flux Rope Event 2023-09-20 11:03:20 ~ 2023-09-20 11:03:33 (14 seconds)


plot