HOME   LIST
‹–   –›

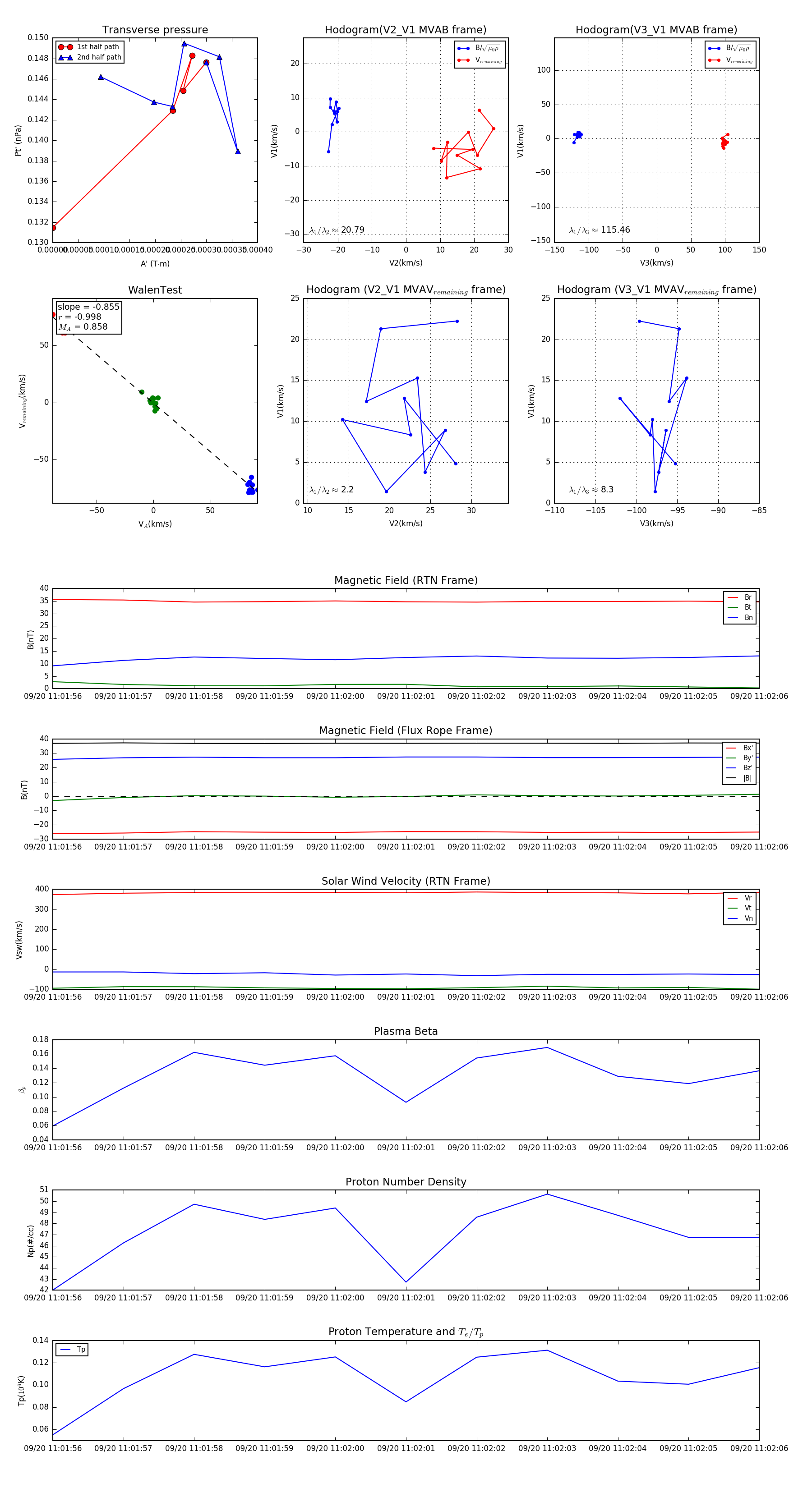
Flux Rope in 2023

Flux Rope Event 2023-09-20 11:01:56 ~ 2023-09-20 11:02:06 (11 seconds)


plot