HOME   LIST
‹–   –›

Flux Rope in 2023

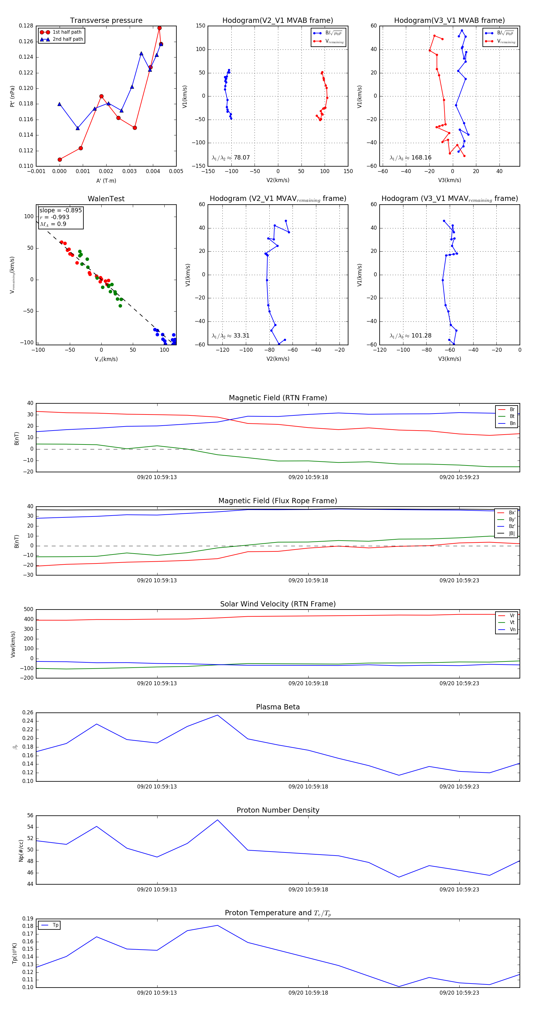
Flux Rope Event 2023-09-20 10:59:09 ~ 2023-09-20 10:59:25 (17 seconds)


plot