HOME   LIST
‹–   –›

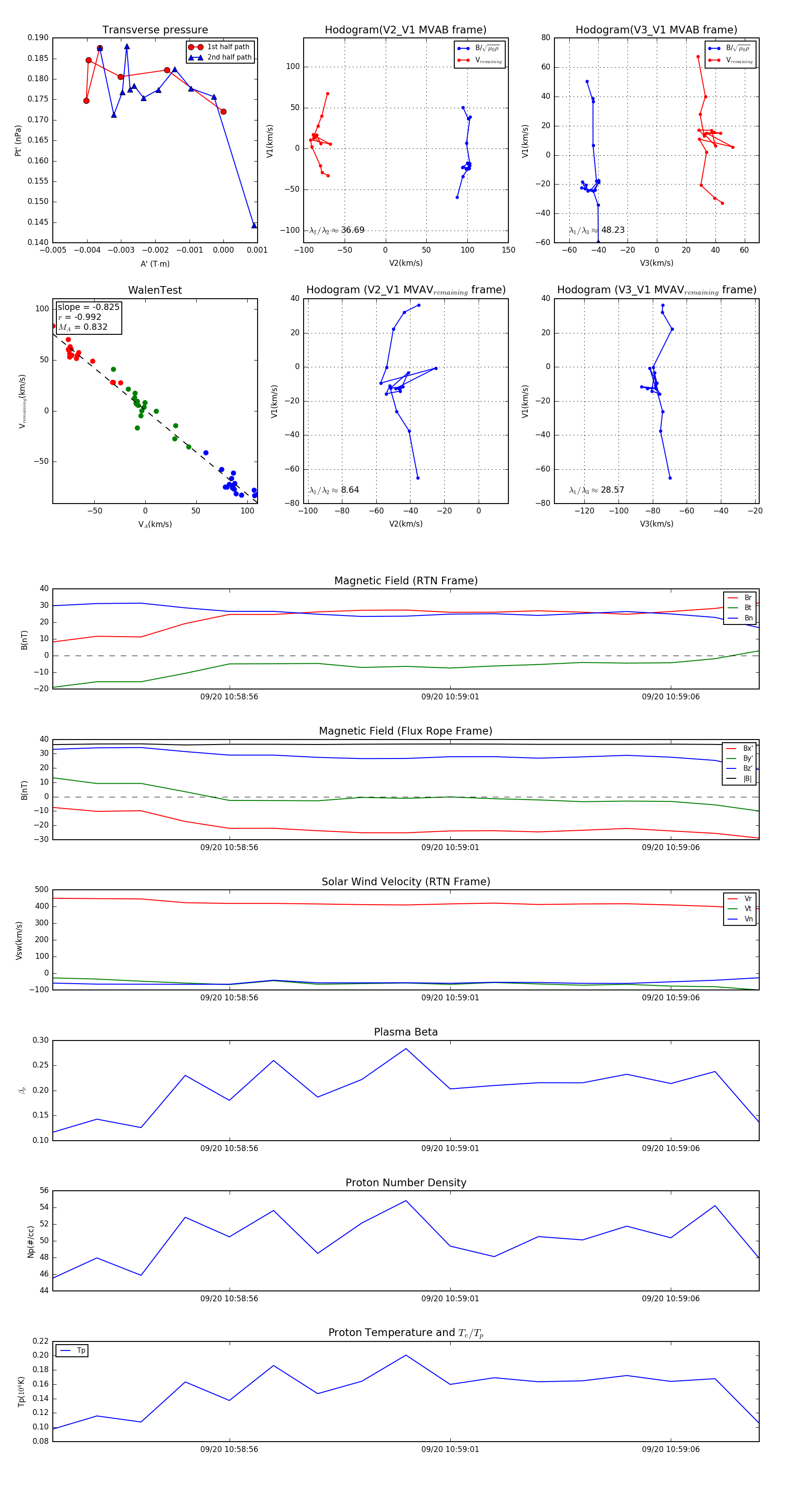
Flux Rope in 2023

Flux Rope Event 2023-09-20 10:58:52 ~ 2023-09-20 10:59:08 (17 seconds)


plot