HOME   LIST
‹–   –›

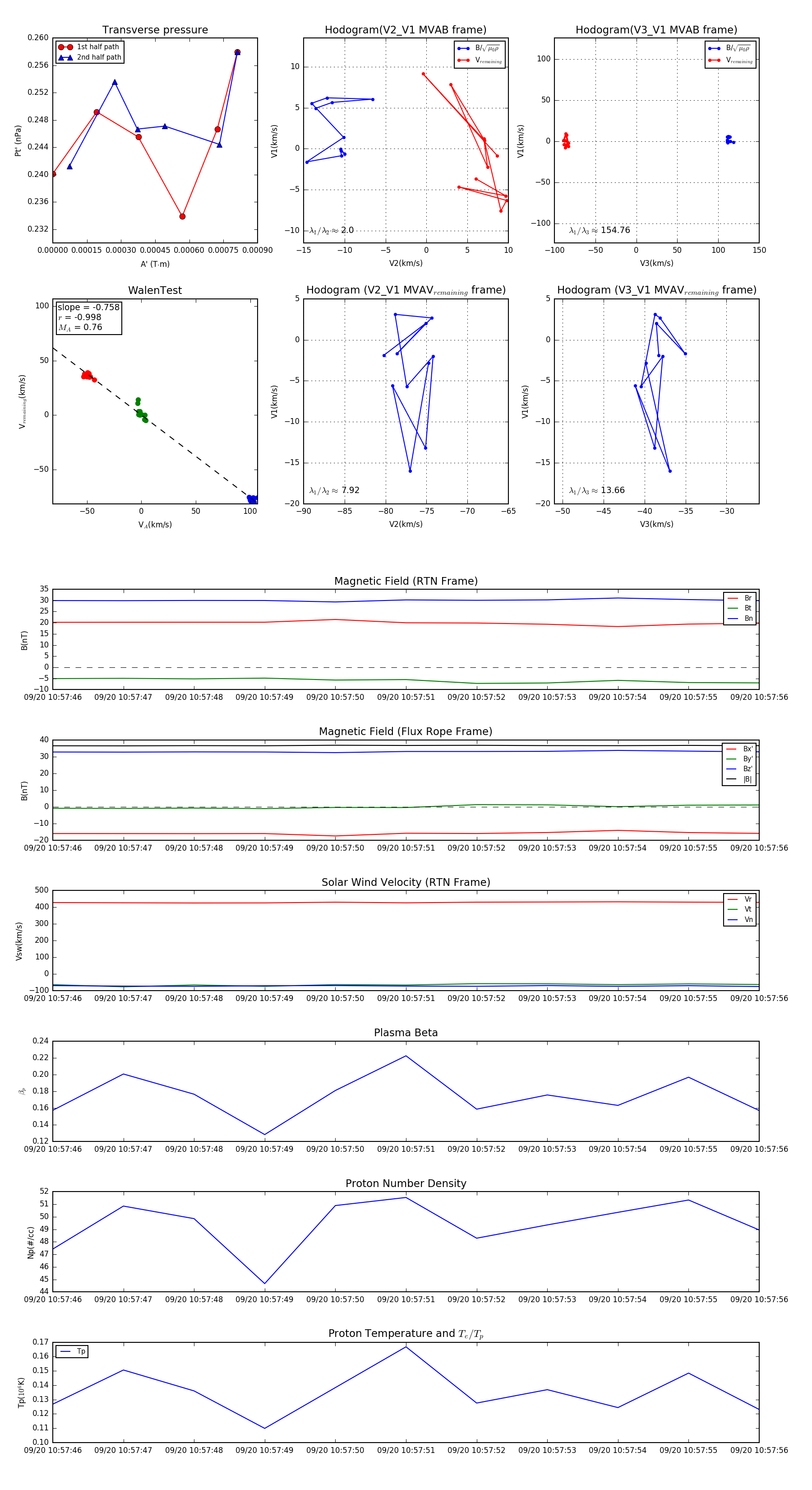
Flux Rope in 2023

Flux Rope Event 2023-09-20 10:57:46 ~ 2023-09-20 10:57:56 (11 seconds)


plot