HOME   LIST
‹–   –›

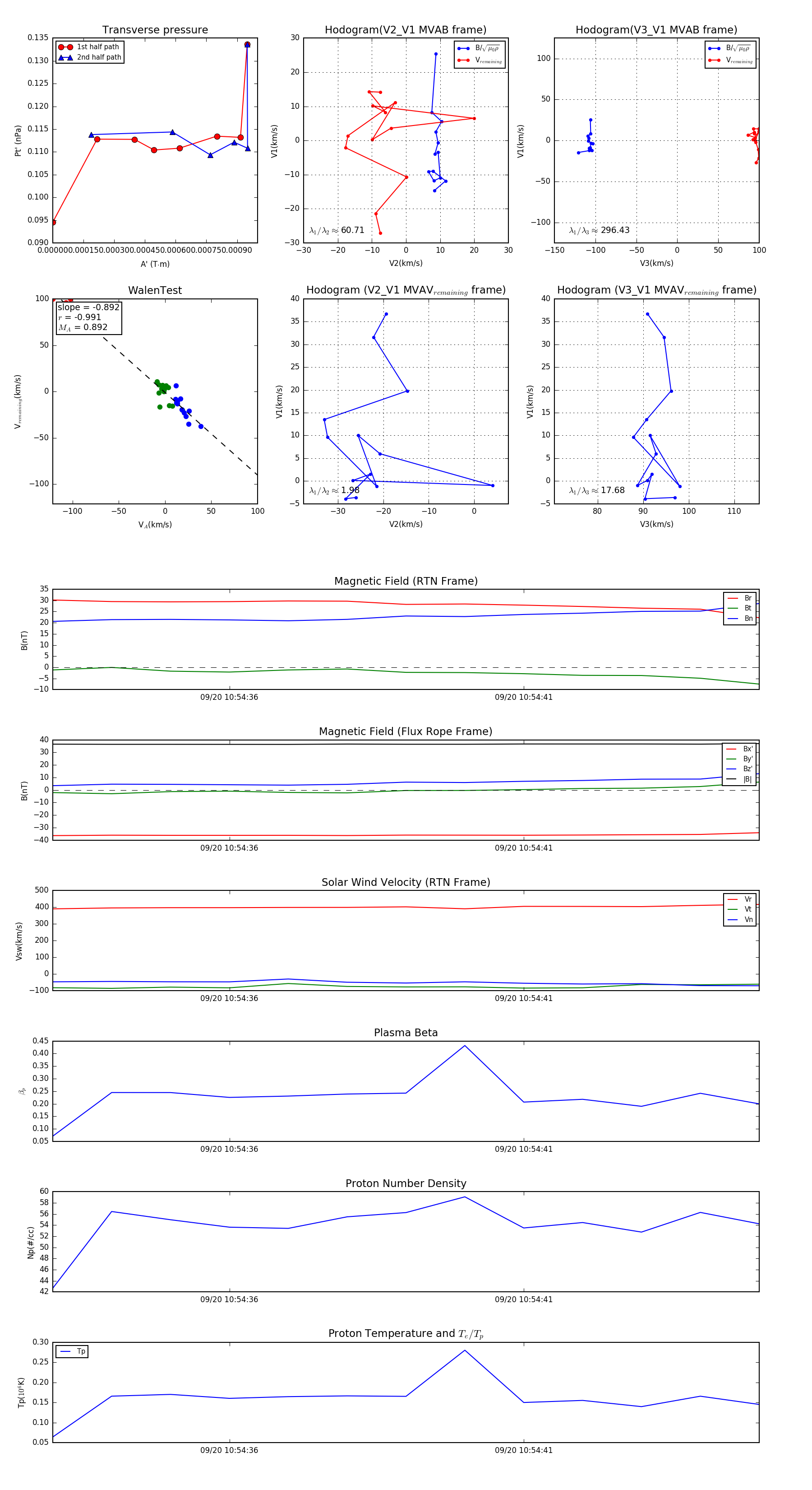
Flux Rope in 2023

Flux Rope Event 2023-09-20 10:54:33 ~ 2023-09-20 10:54:45 (13 seconds)


plot