HOME   LIST
‹–   –›

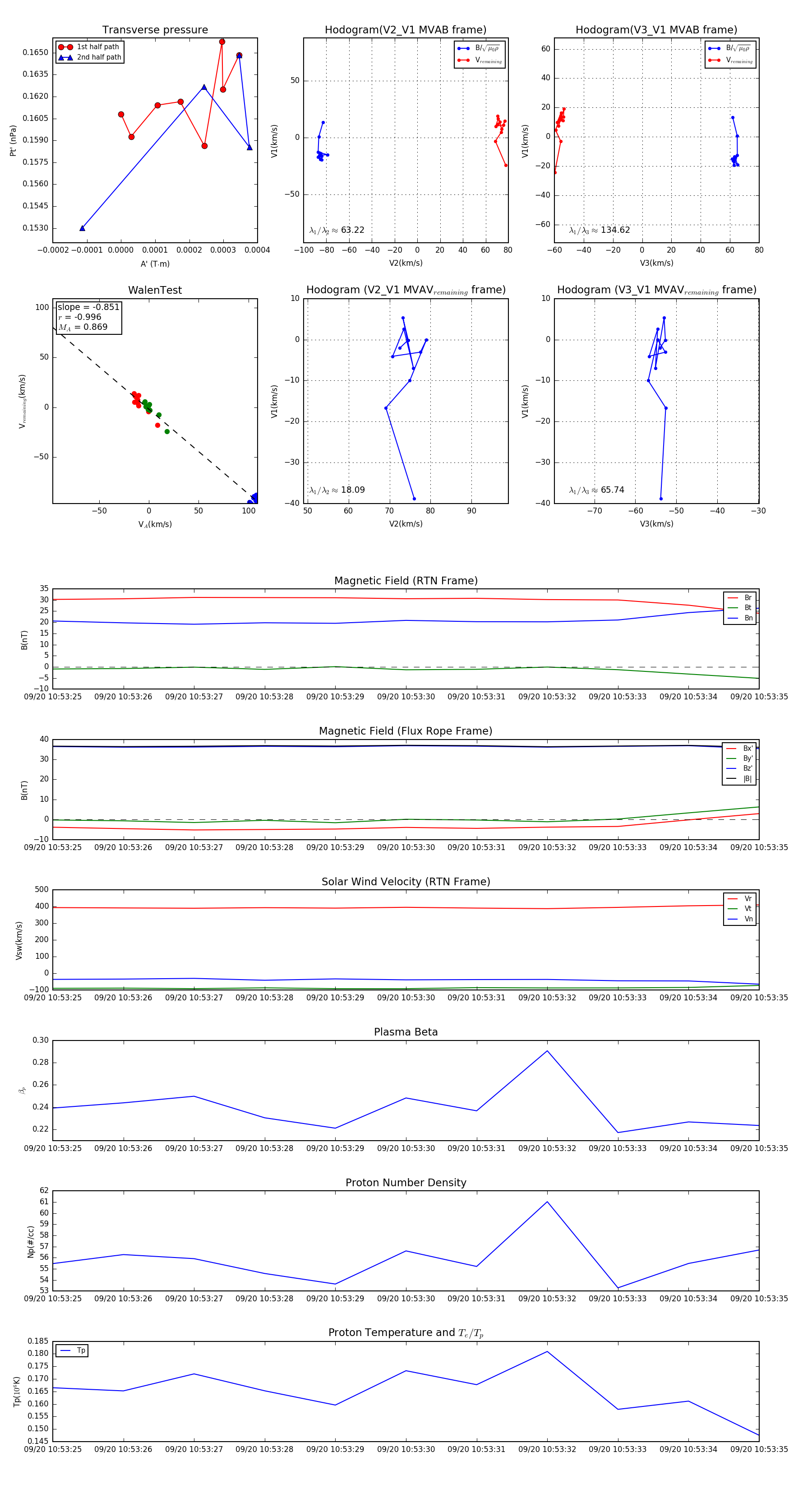
Flux Rope in 2023

Flux Rope Event 2023-09-20 10:53:25 ~ 2023-09-20 10:53:35 (11 seconds)


plot