HOME   LIST
‹–   –›

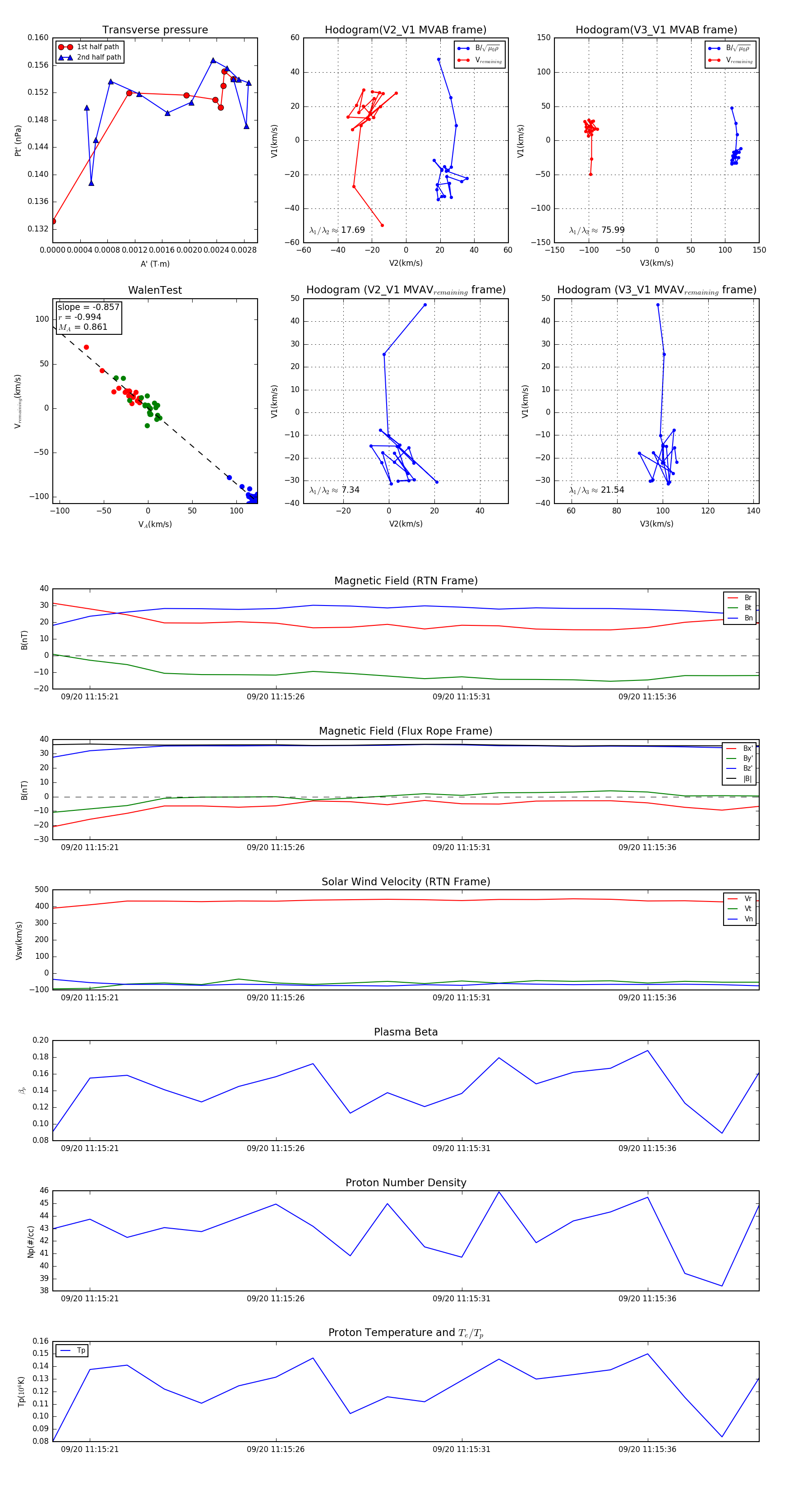
Flux Rope in 2023

Flux Rope Event 2023-09-20 11:15:20 ~ 2023-09-20 11:15:39 (20 seconds)


plot