HOME   LIST
‹–   –›

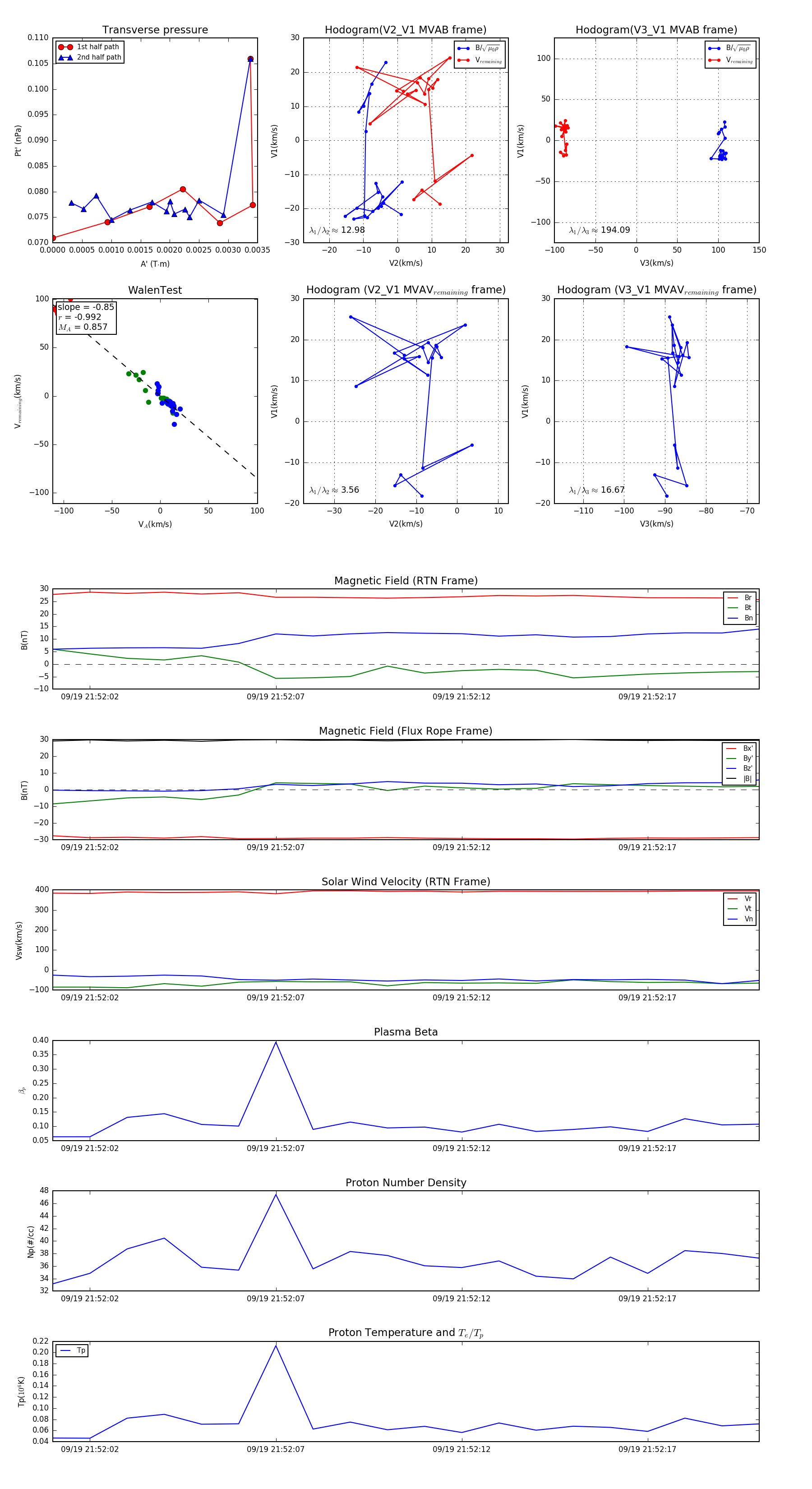
Flux Rope in 2023

Flux Rope Event 2023-09-19 21:52:01 ~ 2023-09-19 21:52:20 (20 seconds)


plot