HOME   LIST
‹–   –›

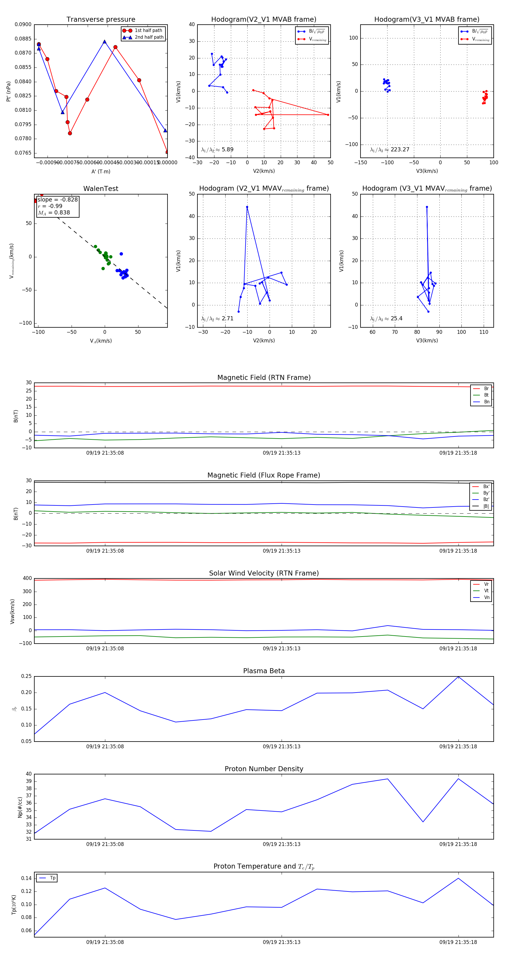
Flux Rope in 2023

Flux Rope Event 2023-09-19 21:35:06 ~ 2023-09-19 21:35:19 (14 seconds)


plot