HOME   LIST
‹–   –›

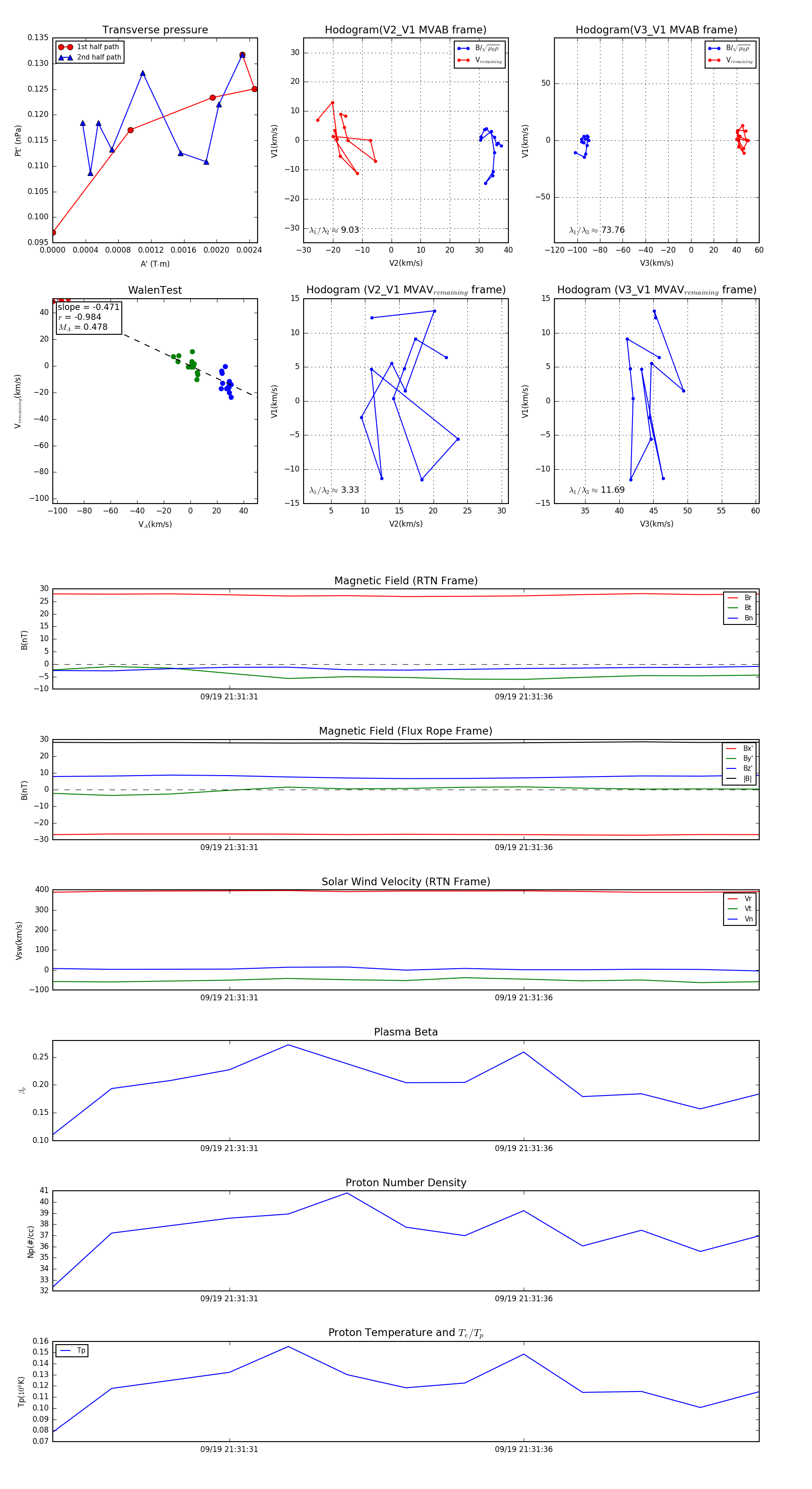
Flux Rope in 2023

Flux Rope Event 2023-09-19 21:31:28 ~ 2023-09-19 21:31:40 (13 seconds)


plot