HOME   LIST
‹–   –›

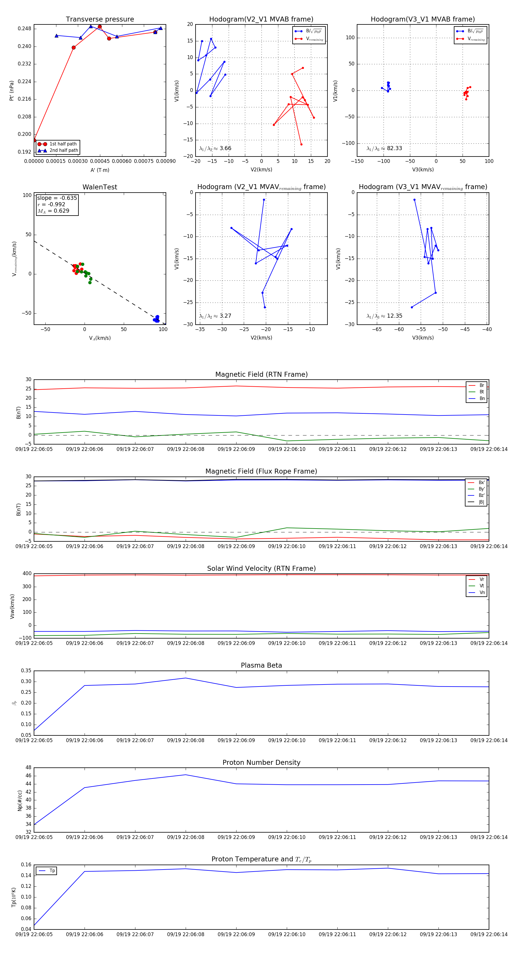
Flux Rope in 2023

Flux Rope Event 2023-09-19 22:06:05 ~ 2023-09-19 22:06:14 (10 seconds)


plot