HOME   LIST
‹–   –›

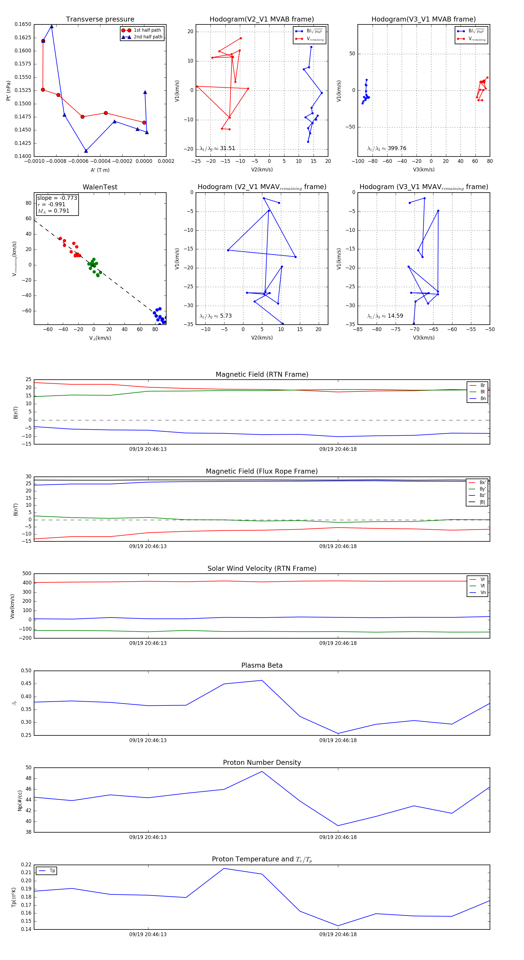
Flux Rope in 2023

Flux Rope Event 2023-09-19 20:46:10 ~ 2023-09-19 20:46:22 (13 seconds)


plot