HOME   LIST
‹–   –›

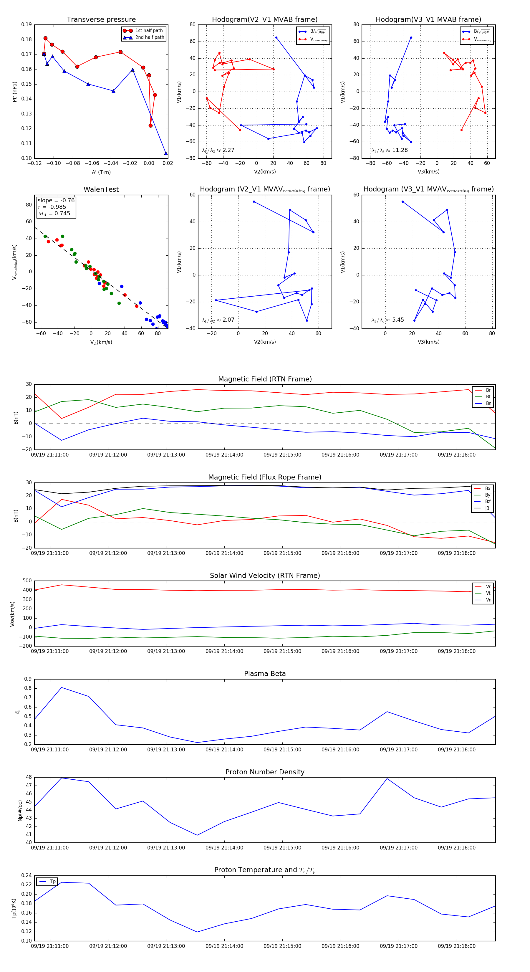
Flux Rope in 2023

Flux Rope Event 2023-09-19 21:10:44 ~ 2023-09-19 21:18:40 (477 seconds)


plot