HOME   LIST
‹–   –›

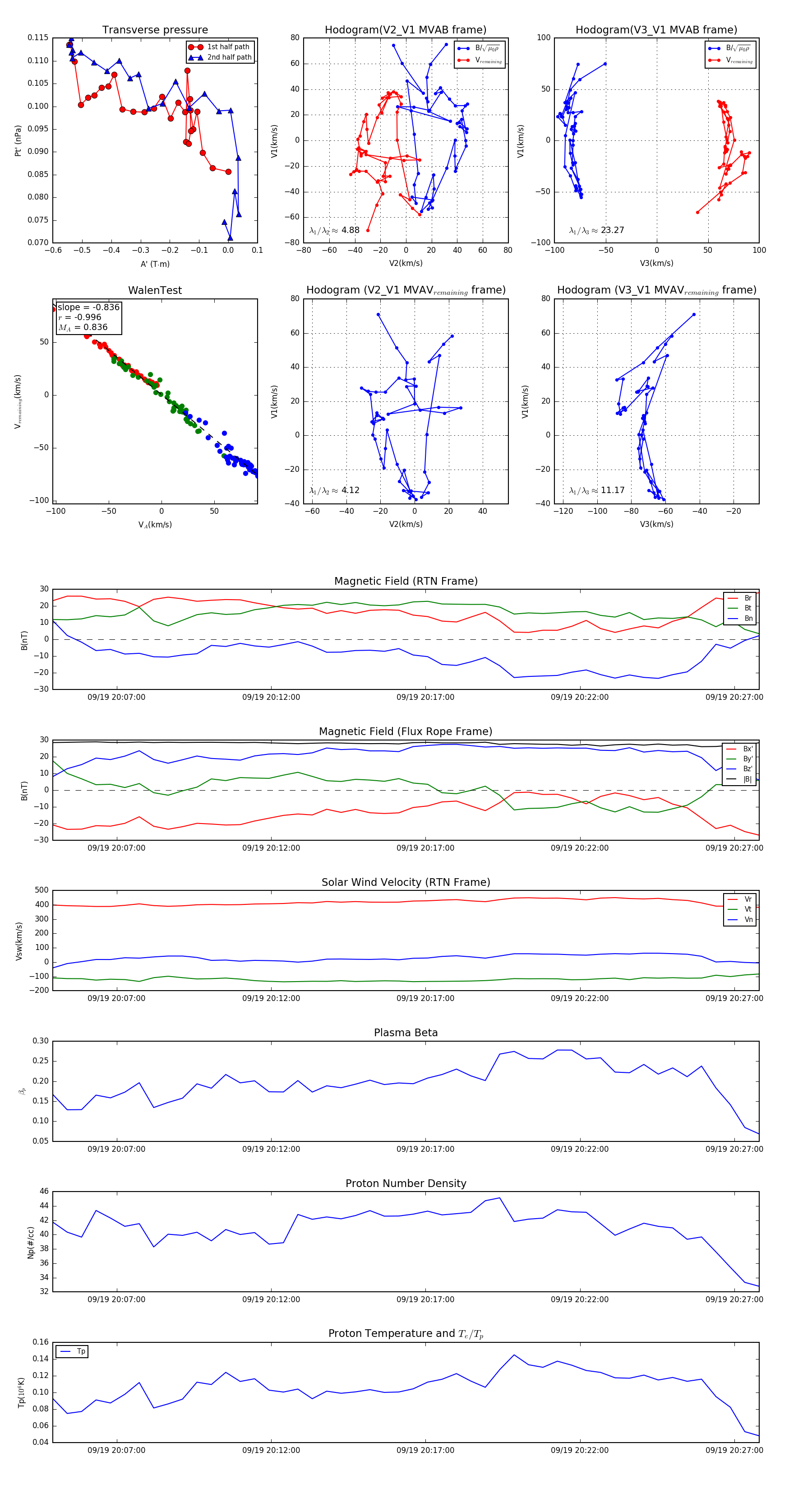
Flux Rope in 2023

Flux Rope Event 2023-09-19 20:04:56 ~ 2023-09-19 20:27:48 (1373 seconds)


plot