HOME   LIST
‹–   –›

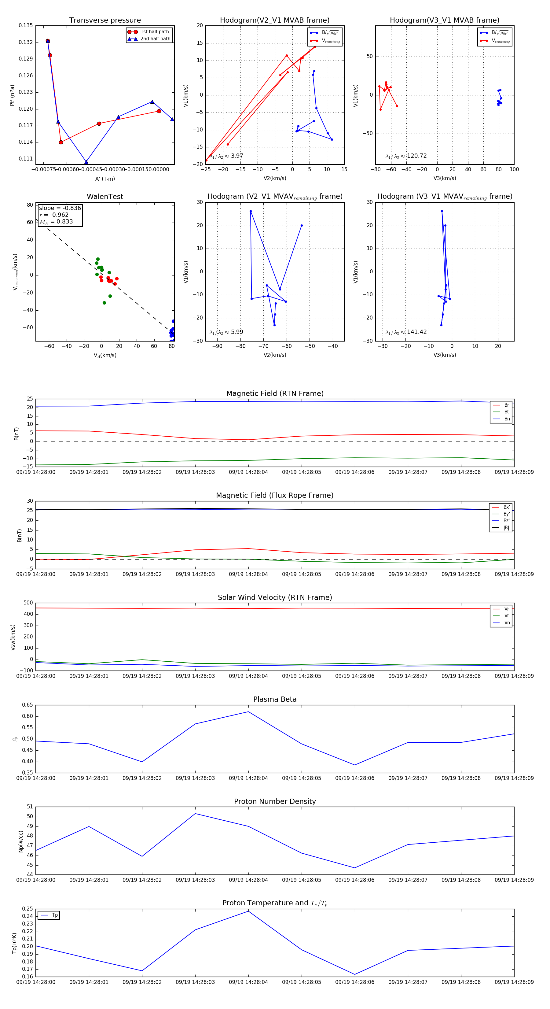
Flux Rope in 2023

Flux Rope Event 2023-09-19 14:28:00 ~ 2023-09-19 14:28:09 (10 seconds)


plot