HOME   LIST
‹–   –›

Flux Rope in 2023

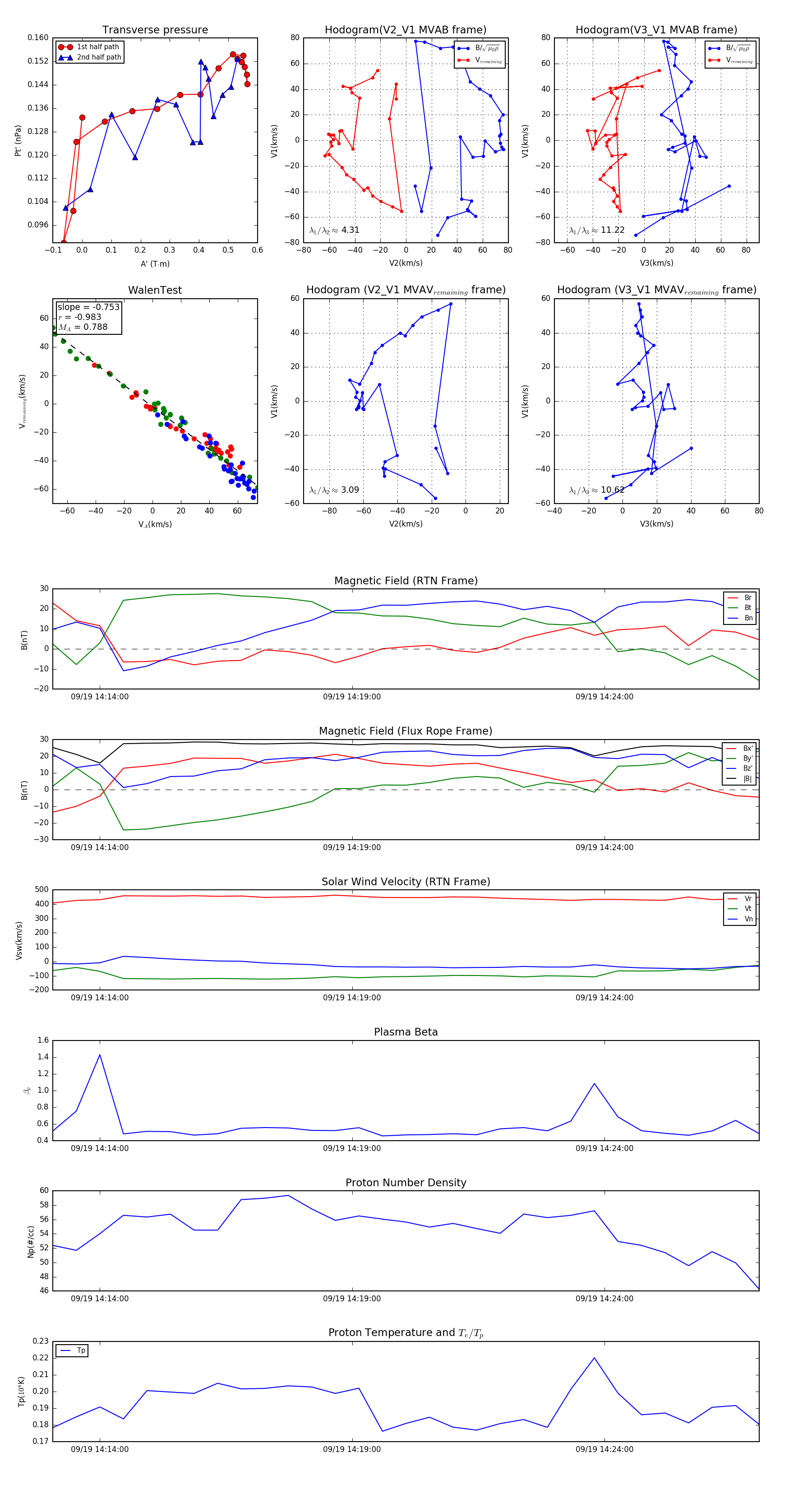
Flux Rope Event 2023-09-19 14:13:04 ~ 2023-09-19 14:27:04 (841 seconds)


plot