HOME   LIST
‹–   –›

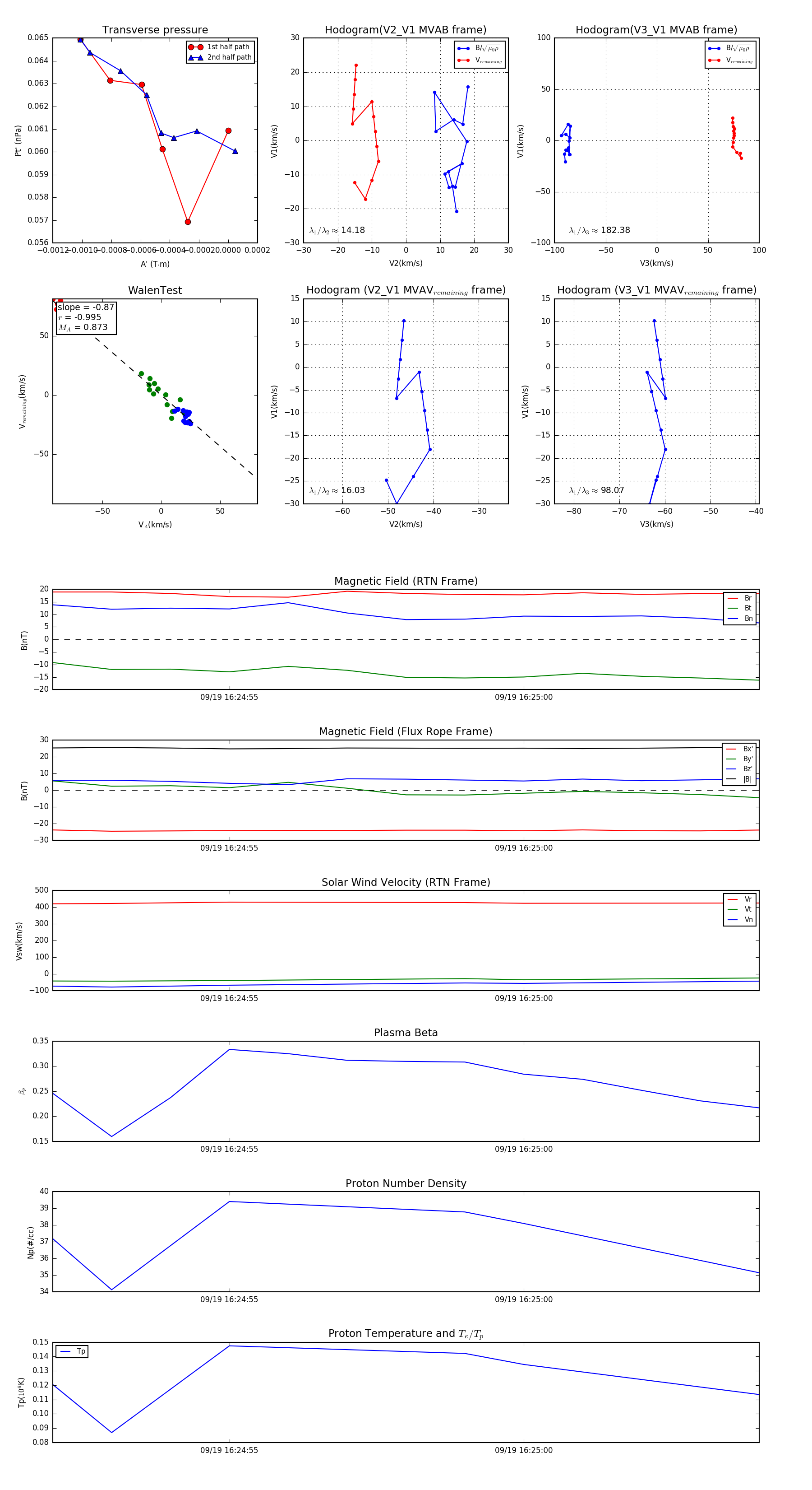
Flux Rope in 2023

Flux Rope Event 2023-09-19 16:24:52 ~ 2023-09-19 16:25:04 (13 seconds)


plot