HOME   LIST
‹–   –›

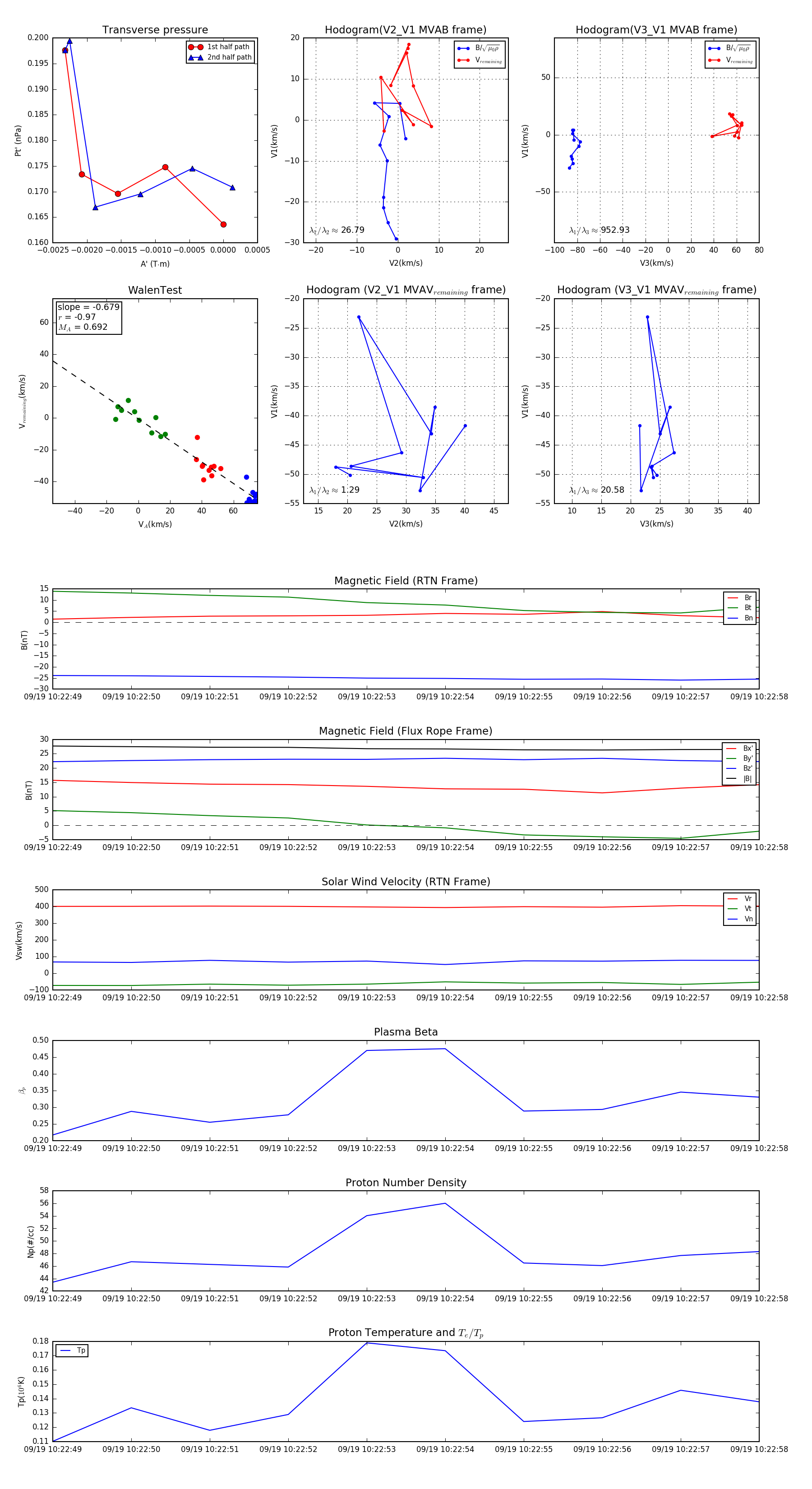
Flux Rope in 2023

Flux Rope Event 2023-09-19 10:22:49 ~ 2023-09-19 10:22:58 (10 seconds)


plot