HOME   LIST
‹–   –›

Flux Rope in 2023

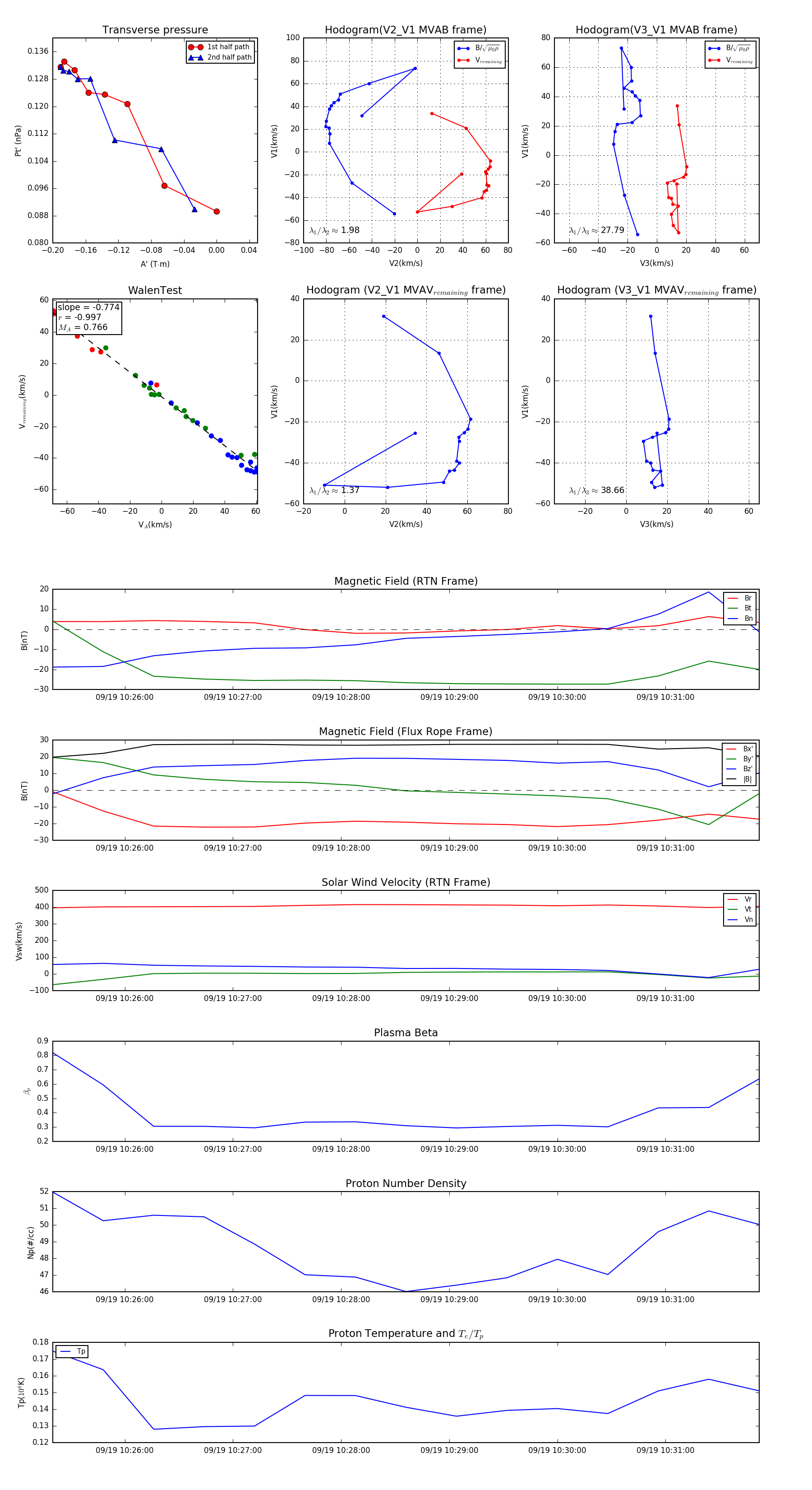
Flux Rope Event 2023-09-19 10:25:20 ~ 2023-09-19 10:31:52 (393 seconds)


plot