HOME   LIST
‹–   –›

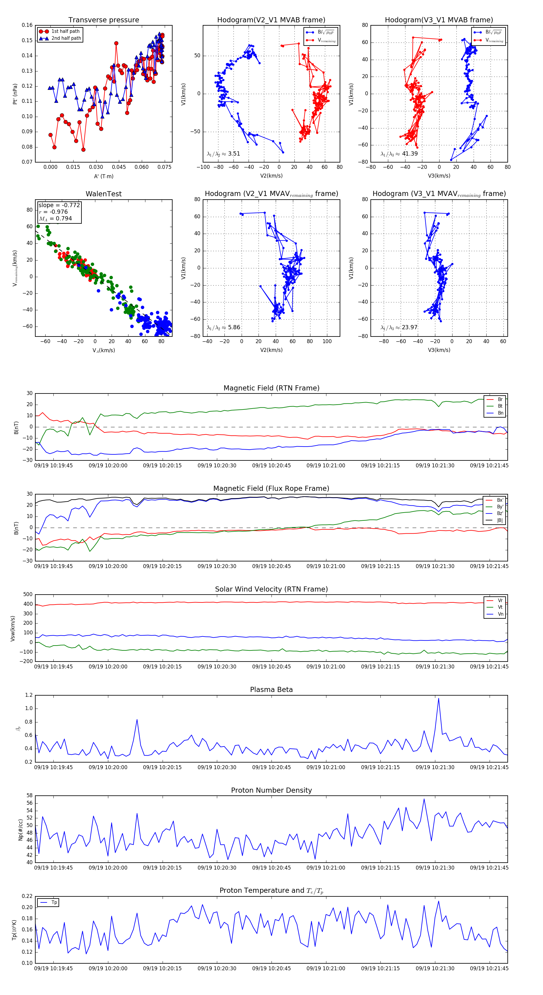
Flux Rope in 2023

Flux Rope Event 2023-09-19 10:19:40 ~ 2023-09-19 10:21:50 (131 seconds)


plot