HOME   LIST
‹–   –›

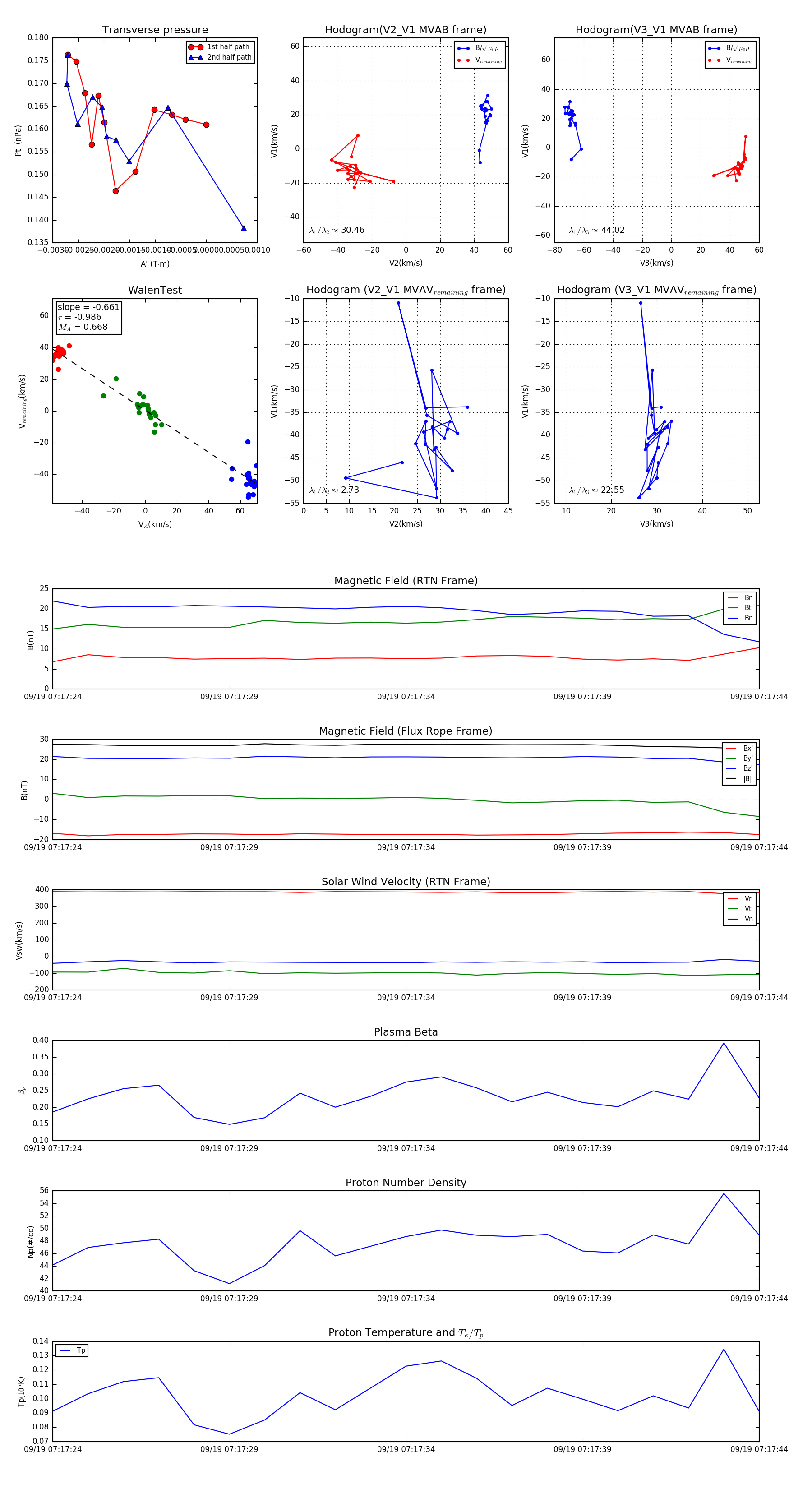
Flux Rope in 2023

Flux Rope Event 2023-09-19 07:17:24 ~ 2023-09-19 07:17:44 (21 seconds)


plot