HOME   LIST
‹–   –›

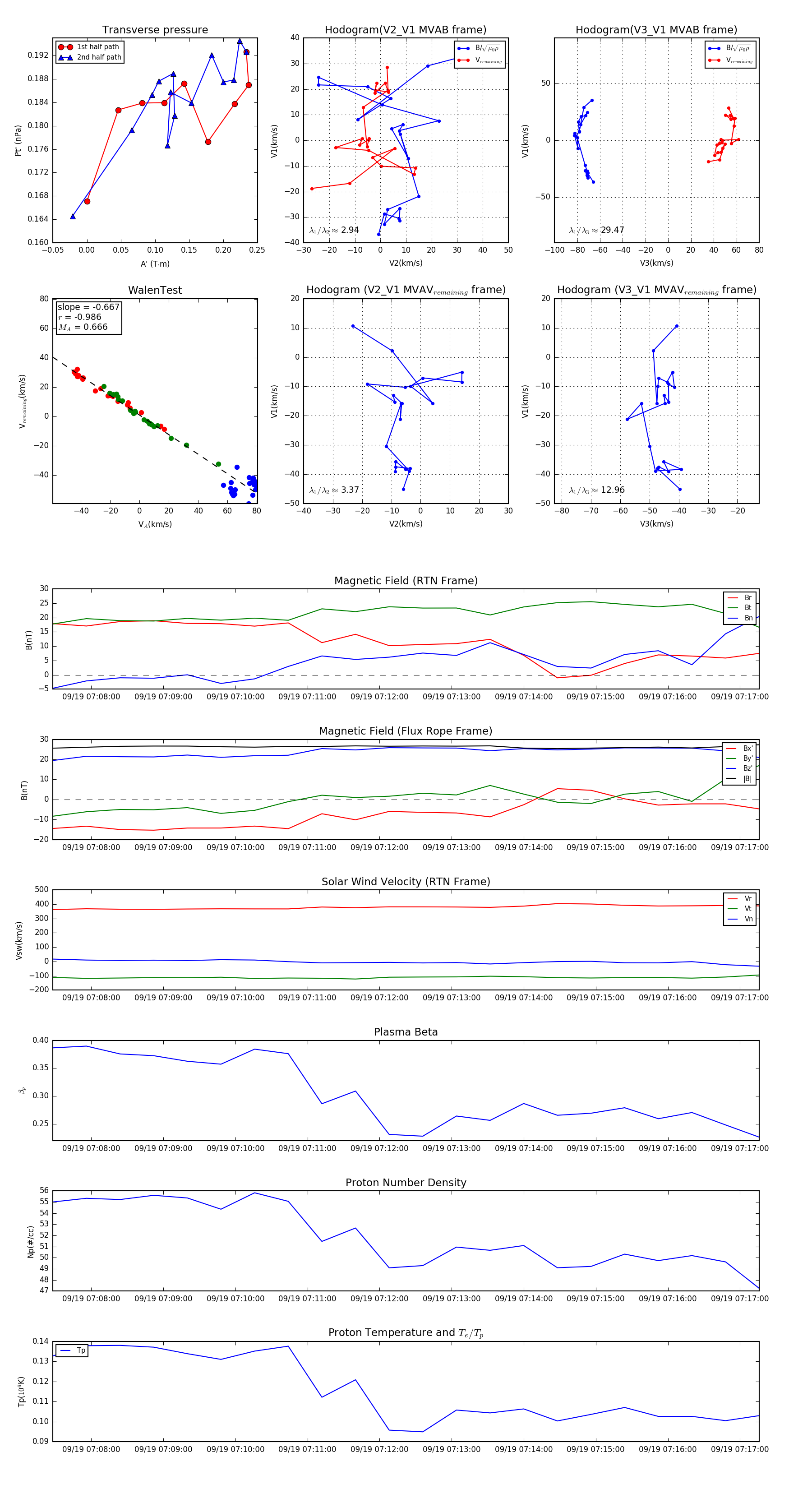
Flux Rope in 2023

Flux Rope Event 2023-09-19 07:07:28 ~ 2023-09-19 07:17:16 (589 seconds)


plot