HOME   LIST
‹–   –›

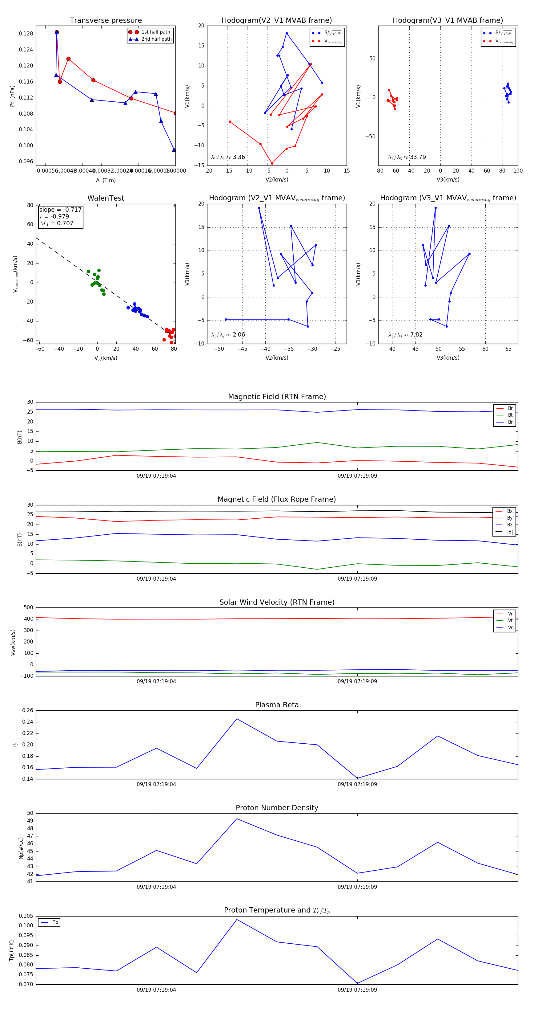
Flux Rope in 2023

Flux Rope Event 2023-09-19 07:19:01 ~ 2023-09-19 07:19:13 (13 seconds)


plot