HOME   LIST
‹–   –›

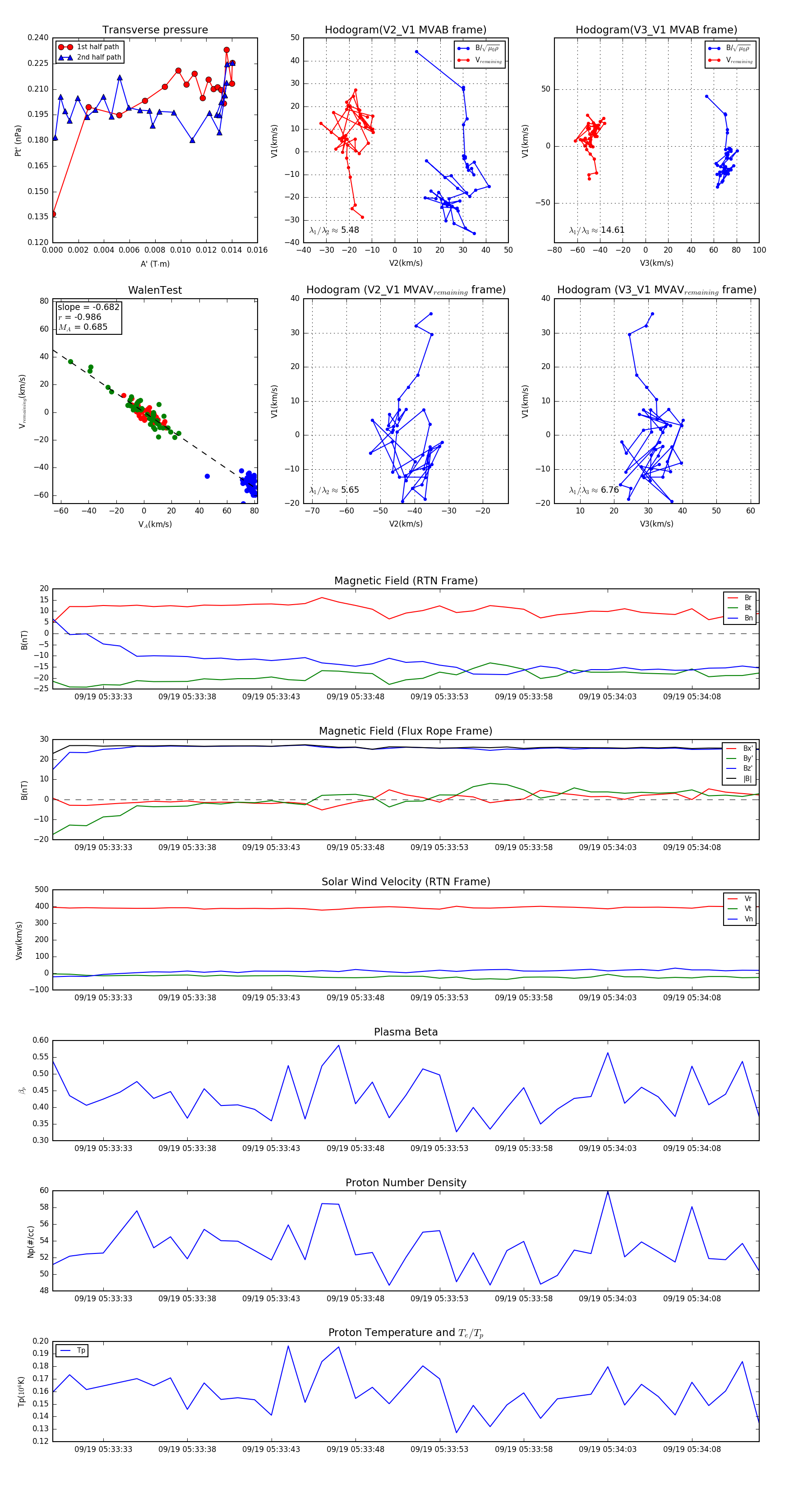
Flux Rope in 2023

Flux Rope Event 2023-09-19 05:33:30 ~ 2023-09-19 05:34:12 (43 seconds)


plot