HOME   LIST
‹–   –›

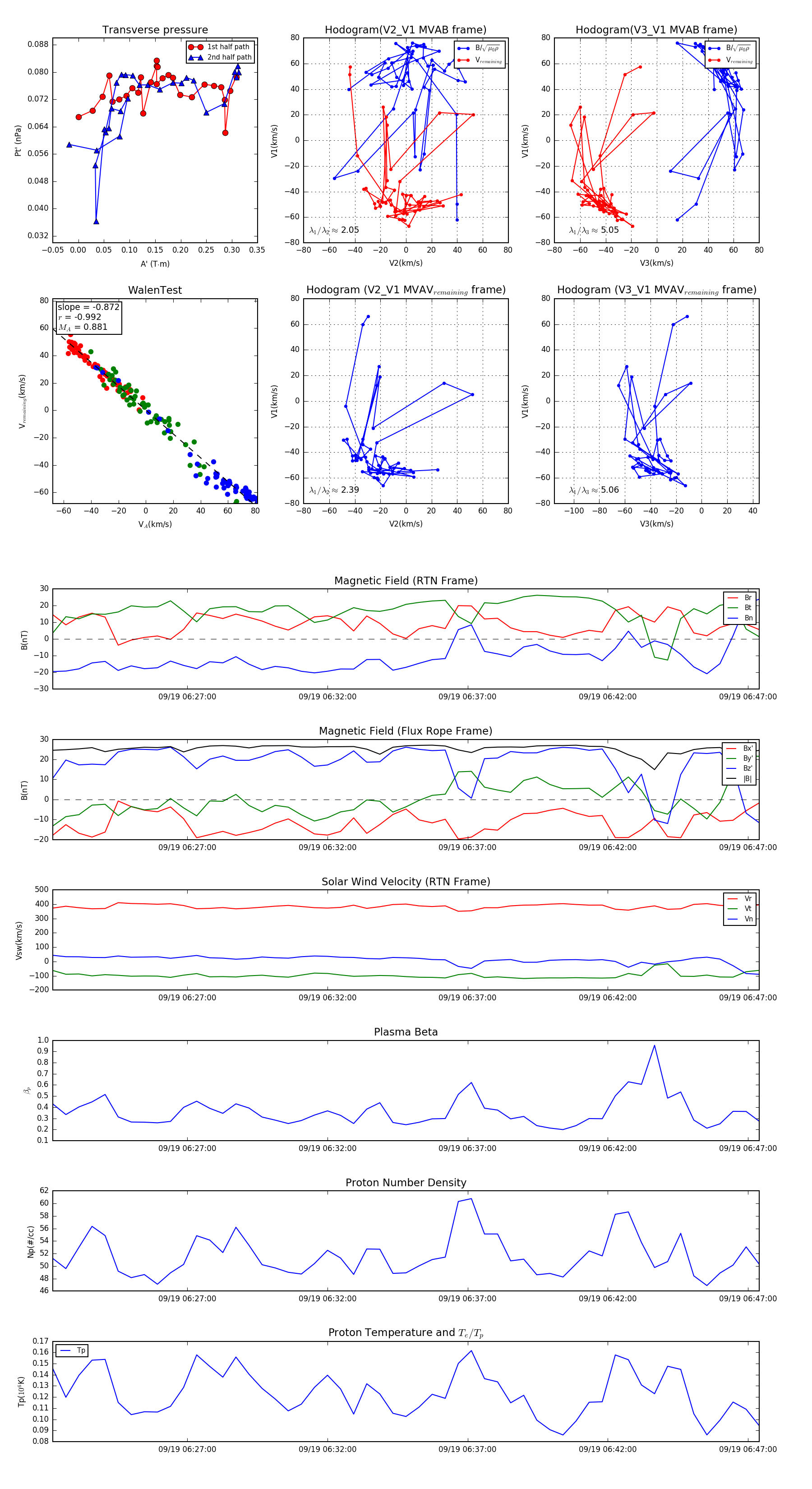
Flux Rope in 2023

Flux Rope Event 2023-09-19 06:22:12 ~ 2023-09-19 06:47:24 (1513 seconds)


plot