HOME   LIST
‹–   –›

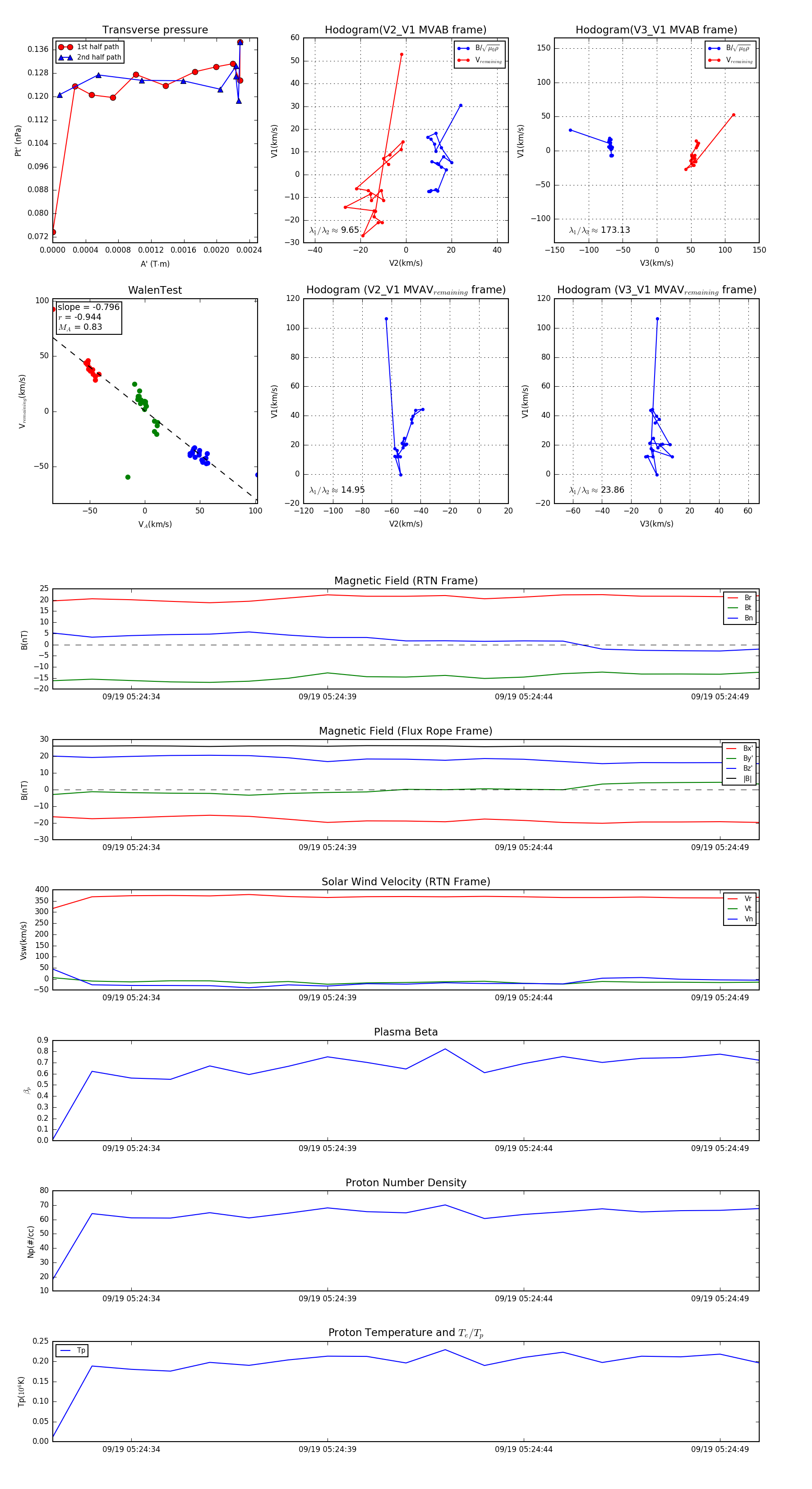
Flux Rope in 2023

Flux Rope Event 2023-09-19 05:24:32 ~ 2023-09-19 05:24:50 (19 seconds)


plot