HOME   LIST
‹–   –›

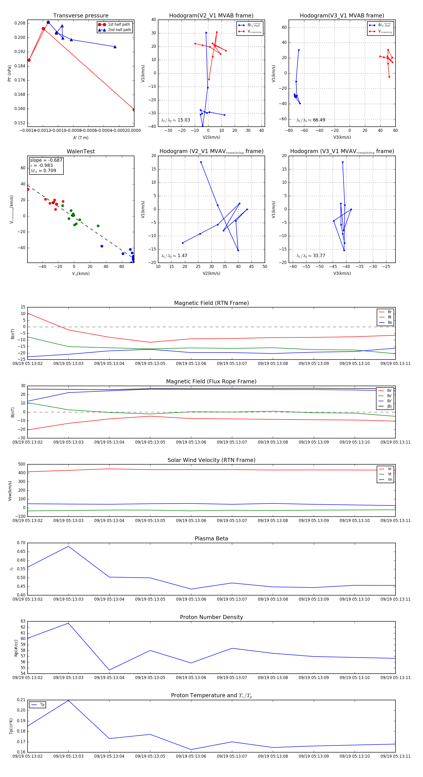
Flux Rope in 2023

Flux Rope Event 2023-09-19 05:13:02 ~ 2023-09-19 05:13:11 (10 seconds)


plot