HOME   LIST
‹–   –›

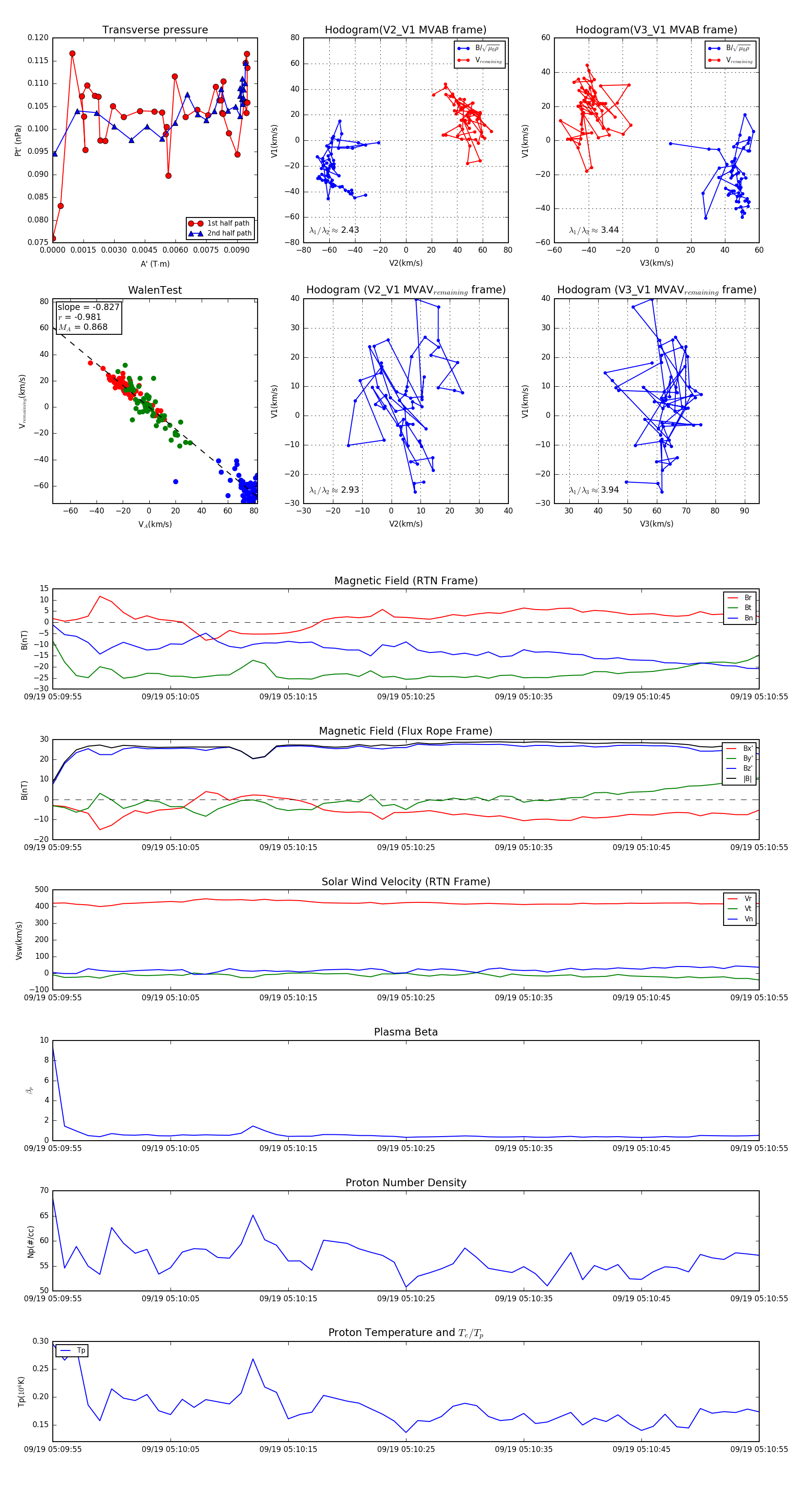
Flux Rope in 2023

Flux Rope Event 2023-09-19 05:09:55 ~ 2023-09-19 05:10:55 (61 seconds)


plot